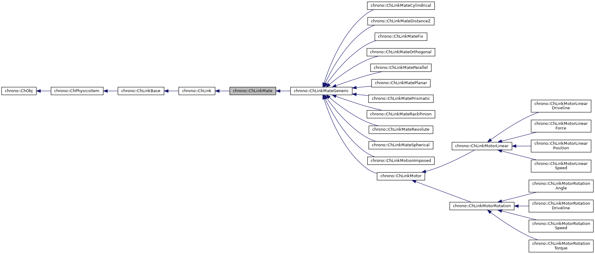
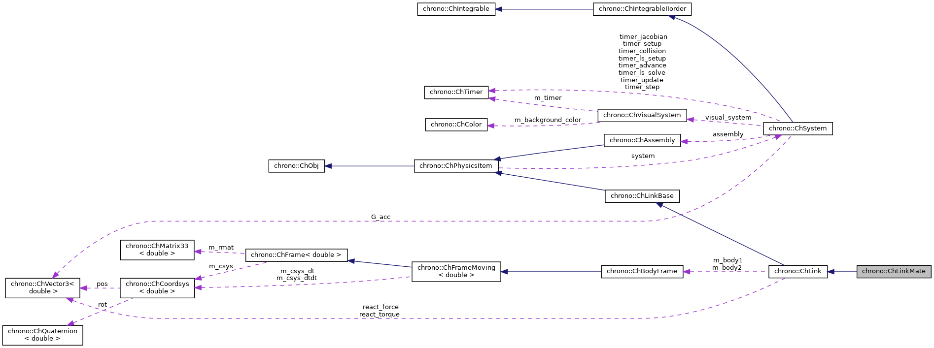
Description
Base class for constraints between two frames attached to two bodies.
Contrary to links of the ChLinkLock type, these links do not allow the constrained frame to move with respect to the constrained body. Since this assumpion is often verified, these constraints might be a better choice for the most common cases.
#include <ChLinkMate.h>


Public Member Functions | |
| ChLinkMate (const ChLinkMate &other) | |
| virtual void | ArchiveOut (ChArchiveOut &archive_out) override |
| Method to allow serialization of transient data to archives. | |
| virtual void | ArchiveIn (ChArchiveIn &archive_in) override |
| Method to allow deserialization of transient data from archives. More... | |
Public Member Functions inherited from chrono::ChLink | |
| ChLink (const ChLink &other) | |
| virtual unsigned int | GetNumAffectedCoords () override |
| Get the number of scalar variables affected by constraints in this link. | |
| ChBodyFrame * | GetBody1 () const |
| Get the constrained body 1. | |
| ChBodyFrame * | GetBody2 () const |
| Get the constrained body 2. | |
| virtual ChFramed | GetFrame1Rel () const =0 |
| Get the link frame 1, relative to body 1. | |
| virtual ChFramed | GetFrame2Rel () const =0 |
| Get the link frame 2, relative to body 2. | |
| virtual ChFramed | GetFrame1Abs () const override |
| Get the link frame 1, on body 1, expressed in the absolute frame. | |
| virtual ChFramed | GetFrame2Abs () const override |
| Get the link frame 2, on body 2, expressed in the absolute frame. | |
| virtual ChWrenchd | GetReaction1 () const override |
| Get the reaction force and torque on the 1st body, expressed in the link frame 1. | |
| virtual ChWrenchd | GetReaction2 () const override |
| Get the reaction force and torque on the 2nd body object, expressed in the link frame 2. | |
| virtual void | Update (double time, UpdateFlags update_flags) override |
| This function, called by the owner ChSystem at least once per integration step, updates any auxiliary data of the link (e.g. More... | |
| virtual void | UpdatedExternalTime (double prevtime, double time) |
| Called from a external package (i.e. a plugin, a CAD app.) to report that time has changed. | |
Public Member Functions inherited from chrono::ChLinkBase | |
| ChLinkBase (const ChLinkBase &other) | |
| bool | IsValid () |
| Tells if the link data is currently valid. More... | |
| void | SetValid (bool mon) |
| Set the status of link validity. | |
| bool | IsDisabled () |
| Tells if all constraints of this link are currently turned on or off by the user. | |
| virtual void | SetDisabled (bool mdis) |
| User can use this to enable/disable all the constraint of the link as desired. | |
| bool | IsBroken () |
| Tells if the link is broken, for excess of pulling/pushing. | |
| virtual void | SetBroken (bool mon) |
| Set the 'broken' status vof this link. | |
| virtual bool | IsActive () const override |
| Return true if the link is currently active and thereofre included into the system solver. More... | |
| virtual ChVectorDynamic | GetConstraintViolation () const |
| Get the current constraint violations. | |
| virtual bool | IsRequiringWaking () |
| Tells if this link requires that the connected ChBody objects must be waken if they are sleeping. More... | |
| virtual ChFrame | GetVisualModelFrame (unsigned int nclone=0) const override |
| Get the reference frame (expressed in and relative to the absolute frame) of the visual model. More... | |
Public Member Functions inherited from chrono::ChPhysicsItem | |
| ChPhysicsItem (const ChPhysicsItem &other) | |
| virtual ChPhysicsItem * | Clone () const override |
| "Virtual" copy constructor (covariant return type). | |
| ChSystem * | GetSystem () const |
| Get the pointer to the parent ChSystem(). | |
| virtual void | SetSystem (ChSystem *m_system) |
| Set the pointer to the parent ChSystem(). More... | |
| virtual bool | IsCollisionEnabled () const |
| Tell if the object is subject to collision. More... | |
| virtual void | AddCollisionModelsToSystem (ChCollisionSystem *coll_sys) const |
| Add to the provided collision system any collision models managed by this physics item. More... | |
| virtual void | RemoveCollisionModelsFromSystem (ChCollisionSystem *coll_sys) const |
| Remove from the provided collision system any collision models managed by this physics item. More... | |
| virtual void | SyncCollisionModels () |
| Synchronize the position and bounding box of any collision models managed by this physics item. | |
| virtual ChAABB | GetTotalAABB () const |
| Get the axis-aligned bounding box (AABB) of this object. More... | |
| virtual ChVector3d | GetCenter () const |
| Get a symbolic 'center' of the object. More... | |
| virtual void | Setup () |
| Perform setup operations. More... | |
| virtual void | ForceToRest () |
| Set zero speed (and zero accelerations) in state, without changing the position. More... | |
| virtual unsigned int | GetNumCoordsPosLevel () |
| Get the number of coordinates at the position level. More... | |
| virtual unsigned int | GetNumCoordsVelLevel () |
| Get the number of coordinates at the velocity level. More... | |
| virtual unsigned int | GetNumConstraints () |
| Get the number of scalar constraints. | |
| virtual unsigned int | GetNumConstraintsBilateral () |
| Get the number of bilateral scalar constraints. | |
| virtual unsigned int | GetNumConstraintsUnilateral () |
| Get the number of unilateral scalar constraints. | |
| unsigned int | GetOffset_x () |
| Get offset in the state vector (position part) | |
| unsigned int | GetOffset_w () |
| Get offset in the state vector (speed part) | |
| unsigned int | GetOffset_L () |
| Get offset in the Lagrange multipliers. | |
| void | SetOffset_x (const unsigned int moff) |
| Set offset in the state vector (position part) Note: only the ChSystem::Setup function should use this. | |
| void | SetOffset_w (const unsigned int moff) |
| Set offset in the state vector (speed part) Note: only the ChSystem::Setup function should use this. | |
| void | SetOffset_L (const unsigned int moff) |
| Set offset in the Lagrange multipliers Note: only the ChSystem::Setup function should use this. | |
| virtual void | IntStateGather (const unsigned int off_x, ChState &x, const unsigned int off_v, ChStateDelta &v, double &T) |
| From item's state to global state vectors y={x,v} pasting the states at the specified offsets. More... | |
| virtual void | IntStateScatter (const unsigned int off_x, const ChState &x, const unsigned int off_v, const ChStateDelta &v, const double T, UpdateFlags update_flags) |
| From global state vectors y={x,v} to item's state (and update) fetching the states at the specified offsets. More... | |
| virtual void | IntStateGatherAcceleration (const unsigned int off_a, ChStateDelta &a) |
| From item's state acceleration to global acceleration vector. More... | |
| virtual void | IntStateScatterAcceleration (const unsigned int off_a, const ChStateDelta &a) |
| From global acceleration vector to item's state acceleration. More... | |
| virtual void | IntStateGatherReactions (const unsigned int off_L, ChVectorDynamic<> &L) |
| From item's reaction forces to global reaction vector. More... | |
| virtual void | IntStateScatterReactions (const unsigned int off_L, const ChVectorDynamic<> &L) |
| From global reaction vector to item's reaction forces. More... | |
| virtual void | IntStateIncrement (const unsigned int off_x, ChState &x_new, const ChState &x, const unsigned int off_v, const ChStateDelta &Dv) |
| Computes x_new = x + Dt , using vectors at specified offsets. More... | |
| virtual void | IntStateGetIncrement (const unsigned int off_x, const ChState &x_new, const ChState &x, const unsigned int off_v, ChStateDelta &Dv) |
| Computes Dt = x_new - x, using vectors at specified offsets. More... | |
| virtual void | IntLoadResidual_F (const unsigned int off, ChVectorDynamic<> &R, const double c) |
| Takes the F force term, scale and adds to R at given offset: R += c*F. More... | |
| virtual void | IntLoadResidual_Mv (const unsigned int off, ChVectorDynamic<> &R, const ChVectorDynamic<> &w, const double c) |
| Takes the M*v term, multiplying mass by a vector, scale and adds to R at given offset: R += c*M*w. More... | |
| virtual void | IntLoadLumpedMass_Md (const unsigned int off, ChVectorDynamic<> &Md, double &err, const double c) |
| Adds the lumped mass to a Md vector, representing a mass diagonal matrix. More... | |
| virtual void | IntLoadResidual_CqL (const unsigned int off_L, ChVectorDynamic<> &R, const ChVectorDynamic<> &L, const double c) |
| Takes the term Cq'*L, scale and adds to R at given offset: R += c*Cq'*L. More... | |
| virtual void | IntLoadConstraint_C (const unsigned int off, ChVectorDynamic<> &Qc, const double c, bool do_clamp, double recovery_clamp) |
| Takes the term C, scale and adds to Qc at given offset: Qc += c*C. More... | |
| virtual void | IntLoadConstraint_Ct (const unsigned int off, ChVectorDynamic<> &Qc, const double c) |
| Takes the term Ct, scale and adds to Qc at given offset: Qc += c*Ct. More... | |
| virtual void | IntToDescriptor (const unsigned int off_v, const ChStateDelta &v, const ChVectorDynamic<> &R, const unsigned int off_L, const ChVectorDynamic<> &L, const ChVectorDynamic<> &Qc) |
| Prepare variables and constraints to accommodate a solution: More... | |
| virtual void | IntFromDescriptor (const unsigned int off_v, ChStateDelta &v, const unsigned int off_L, ChVectorDynamic<> &L) |
| After a solver solution, fetch values from variables and constraints into vectors: More... | |
| virtual void | InjectVariables (ChSystemDescriptor &descriptor) |
| Register with the given system descriptor any ChVariable objects associated with this item. | |
| virtual void | InjectConstraints (ChSystemDescriptor &descriptor) |
| Register with the given system descriptor any ChConstraint objects associated with this item. | |
| virtual void | LoadConstraintJacobians () |
| Compute and load current Jacobians in encapsulated ChConstraint objects. | |
| virtual void | InjectKRMMatrices (ChSystemDescriptor &descriptor) |
| Register with the given system descriptor any ChKRMBlock objects associated with this item. | |
| virtual void | LoadKRMMatrices (double Kfactor, double Rfactor, double Mfactor) |
| Compute and load current stiffnes (K), damping (R), and mass (M) matrices in encapsulated ChKRMBlock objects. More... | |
| virtual void | VariablesFbReset () |
| Sets the 'fb' part (the known term) of the encapsulated ChVariables to zero. | |
| virtual void | VariablesFbLoadForces (double factor=1) |
| Adds the current forces (applied to item) into the encapsulated ChVariables, in the 'fb' part: qf+=forces*factor. | |
| virtual void | VariablesQbLoadSpeed () |
| Initialize the 'qb' part of the ChVariables with the current value of speeds. More... | |
| virtual void | VariablesFbIncrementMq () |
| Adds M*q (masses multiplied current 'qb') to Fb, ex. More... | |
| virtual void | VariablesQbSetSpeed (double step=0) |
| Fetches the item speed (ex. More... | |
| virtual void | VariablesQbIncrementPosition (double step) |
| Increment item positions by the 'qb' part of the ChVariables, multiplied by a 'step' factor. More... | |
| virtual void | ConstraintsBiReset () |
| Sets to zero the known term (b_i) of encapsulated ChConstraints. | |
| virtual void | ConstraintsBiLoad_C (double factor=1, double recovery_clamp=0.1, bool do_clamp=false) |
| Adds the current C (constraint violation) to the known term (b_i) of encapsulated ChConstraints. | |
| virtual void | ConstraintsBiLoad_Ct (double factor=1) |
| Adds the current Ct (partial t-derivative, as in C_dt=0-> [Cq]*q_dt=-Ct) to the known term (b_i) of encapsulated ChConstraints. | |
| virtual void | ConstraintsBiLoad_Qc (double factor=1) |
| Adds the current Qc (the vector of C_dtdt=0 -> [Cq]*q_dtdt=Qc ) to the known term (b_i) of encapsulated ChConstraints. | |
| virtual void | ConstraintsFbLoadForces (double factor=1) |
| Adds the current link-forces, if any, (caused by springs, etc.) to the 'fb' vectors of the ChVariables referenced by encapsulated ChConstraints. | |
| virtual void | ConstraintsFetch_react (double factor=1) |
| Fetches the reactions from the lagrangian multiplier (l_i) of encapsulated ChConstraints. More... | |
Public Member Functions inherited from chrono::ChObj | |
| ChObj (const ChObj &other) | |
| int | GetIdentifier () const |
| Get the unique integer identifier of this object. More... | |
| void | SetTag (int tag) |
| Set an object integer tag (default: -1). More... | |
| int | GetTag () const |
| Get the tag of this object. | |
| void | SetName (const std::string &myname) |
| Set the name of this object. | |
| const std::string & | GetName () const |
| Get the name of this object. | |
| double | GetChTime () const |
| Gets the simulation time of this object. | |
| void | SetChTime (double m_time) |
| Sets the simulation time of this object. | |
| void | AddVisualModel (std::shared_ptr< ChVisualModel > model) |
| Add an (optional) visualization model. More... | |
| std::shared_ptr< ChVisualModel > | GetVisualModel () const |
| Access the visualization model (if any). More... | |
| void | AddVisualShape (std::shared_ptr< ChVisualShape > shape, const ChFrame<> &frame=ChFrame<>()) |
| Add the specified visual shape to the visualization model. More... | |
| std::shared_ptr< ChVisualShape > | GetVisualShape (unsigned int i) const |
| Access the specified visualization shape in the visualization model (if any). More... | |
| void | AddVisualShapeFEA (std::shared_ptr< ChVisualShapeFEA > shapeFEA) |
| Add the specified FEA visualization object to the visualization model. More... | |
| std::shared_ptr< ChVisualShapeFEA > | GetVisualShapeFEA (unsigned int i) const |
| Access the specified FEA visualization object in the visualization model (if any). More... | |
| virtual unsigned int | GetNumVisualModelClones () const |
| Return the number of clones of the visual model associated with this object. More... | |
| void | AddCamera (std::shared_ptr< ChCamera > camera) |
| Attach a camera to this object. More... | |
| std::vector< std::shared_ptr< ChCamera > > | GetCameras () const |
| Get the set of cameras attached to this object. | |
| void | UpdateVisualModel () |
| Utility function to update only the associated visual assets (if any). | |
| virtual std::string & | ArchiveContainerName () |
Additional Inherited Members | |
Protected Member Functions inherited from chrono::ChObj | |
| int | GenerateUniqueIdentifier () |
Protected Attributes inherited from chrono::ChLink | |
| ChBodyFrame * | m_body1 |
| first connected body | |
| ChBodyFrame * | m_body2 |
| second connected body | |
| ChVector3d | react_force |
| xyz reactions, expressed in local coordinate system of link; | |
| ChVector3d | react_torque |
| torque reactions, expressed in local coordinate system of link; | |
Protected Attributes inherited from chrono::ChLinkBase | |
| bool | disabled |
| all constraints of link disabled because of user needs | |
| bool | valid |
| link data is valid | |
| bool | broken |
| link is broken because of excessive pulling/pushing. | |
Protected Attributes inherited from chrono::ChPhysicsItem | |
| ChSystem * | system |
| parent system | |
| unsigned int | offset_x |
| offset in vector of state (position part) | |
| unsigned int | offset_w |
| offset in vector of state (speed part) | |
| unsigned int | offset_L |
| offset in vector of Lagrange multipliers | |
Protected Attributes inherited from chrono::ChObj | |
| double | ChTime |
| object simulation time | |
| std::string | m_name |
| object name | |
| int | m_identifier |
| object unique identifier | |
| int | m_tag |
| user-supplied tag | |
| std::shared_ptr< ChVisualModelInstance > | vis_model_instance |
| instantiated visualization model | |
| std::vector< std::shared_ptr< ChCamera > > | cameras |
| set of cameras | |
Member Function Documentation
◆ ArchiveIn()
|
overridevirtual |
Method to allow deserialization of transient data from archives.
Method to allow de serialization of transient data from archives.
Reimplemented from chrono::ChLink.
Reimplemented in chrono::ChLinkMateRackPinion, chrono::ChLinkMateOrthogonal, chrono::ChLinkMateParallel, chrono::ChLinkMateDistanceZ, chrono::ChLinkMatePrismatic, chrono::ChLinkMateRevolute, chrono::ChLinkMateCylindrical, chrono::ChLinkMatePlanar, chrono::ChLinkMateGeneric, chrono::ChLinkMotorLinearDriveline, chrono::ChLinkMotorRotationDriveline, chrono::ChLinkMotionImposed, chrono::ChLinkMotorLinearSpeed, chrono::ChLinkMotorRotation, chrono::ChLinkMotorLinearPosition, chrono::ChLinkMotorLinear, chrono::ChLinkMotorRotationAngle, chrono::ChLinkMotorRotationSpeed, chrono::ChLinkMotor, chrono::ChLinkMotorRotationTorque, and chrono::ChLinkMotorLinearForce.
The documentation for this class was generated from the following files:
- /builds/uwsbel/chrono/src/chrono/physics/ChLinkMate.h
- /builds/uwsbel/chrono/src/chrono/physics/ChLinkMate.cpp
Public Member Functions inherited from