Description
Base class for joints implemented using the "lock" formulation.
This implementation of joints allow the constrained frame (ChMarker) to move with respect to the constrained body. Moreover, a ChLinkLock joint can:
- limit the range of motion of those unconstrained degrees of freedom by means of ChLinkLimit objects.
- impose a relative force or a torque on the constrained marker by means of ChLinkForce objects.
#include <ChLinkLock.h>


Public Types | |
| using | ChConstraintVectorX = Eigen::Matrix< double, Eigen::Dynamic, 1, Eigen::ColMajor, 7, 1 > |
| using | ChConstraintMatrixX6 = Eigen::Matrix< double, Eigen::Dynamic, BODY_DOF, Eigen::RowMajor, 7, BODY_DOF > |
| using | ChConstraintMatrixX7 = Eigen::Matrix< double, Eigen::Dynamic, BODY_QDOF, Eigen::RowMajor, 7, BODY_QDOF > |
Public Member Functions | |
| ChLinkLock () | |
| Default constructor. Builds a ChLinkLockSpherical. | |
| ChLinkLock (const ChLinkLock &other) | |
| Copy constructor. | |
| virtual ChLinkLock * | Clone () const override |
| "Virtual" copy constructor (covariant return type). | |
| virtual void | SetDisabled (bool mdis) override |
| Enable/disable all constraints of the link. | |
| virtual void | SetBroken (bool mon) override |
| For example, a 3rd party software can set the 'broken' status via this method. | |
| ChLinkMask & | GetMask () |
| Get the link mask (a container for the ChConstraint items). | |
| virtual void | SetupMarkers (ChMarker *mark1, ChMarker *mark2) override |
| Set the two markers associated with this link. | |
| ChLinkForce & | ForceX () |
| Accessors for internal forces on free degrees of freedom. More... | |
| ChLinkForce & | ForceY () |
| ChLinkForce & | ForceZ () |
| ChLinkForce & | ForceRx () |
| ChLinkForce & | ForceRy () |
| ChLinkForce & | ForceRz () |
| ChLinkForce & | ForceD () |
| ChLinkForce & | ForceRp () |
| ChLinkLimit & | LimitX () |
| Accessors for limits on free degrees of freedom. More... | |
| ChLinkLimit & | LimitY () |
| ChLinkLimit & | LimitZ () |
| ChLinkLimit & | LimitRx () |
| ChLinkLimit & | LimitRy () |
| ChLinkLimit & | LimitRz () |
| ChLinkLimit & | LimitD () |
| ChLinkLimit & | LimitRp () |
| virtual unsigned int | GetNumConstraints () override |
| Get the number of scalar constraints for this link. | |
| virtual unsigned int | GetNumConstraintsBilateral () override |
| Get the number of bilateral constraints for this link. | |
| virtual unsigned int | GetNumConstraintsUnilateral () override |
| Get the number of unilateral constraints for this link. | |
| virtual ChVectorDynamic | GetConstraintViolation () const override |
| Link violation (residuals of the link constraint equations). | |
| const ChConstraintVectorX & | GetConstraintViolationDt () const |
| Time derivatives of link violation. | |
| const ChConstraintVectorX & | GetConstraintViolationDt2 () const |
| Second time derivatives of link violation. | |
| const ChConstraintMatrixX7 & | GetCq1 () const |
| The Jacobian (body n.1 part, i.e. columns= 7 , rows= m_num_constr) | |
| const ChConstraintMatrixX7 & | GetCq2 () const |
| The Jacobian (body n.2 part, i.e. columns= 7 , rows= m_num_constr) | |
| const ChConstraintMatrixX6 & | GetCqw1 () const |
| The Jacobian for Wl (col 6, rows= m_num_constr), as [Cqw1_rot]=[Cq_rot]*[Gl_1]'. | |
| const ChConstraintMatrixX6 & | GetCqw2 () const |
| The Jacobian for Wl (col 6, rows= m_num_constr) as [Cqw2_rot]=[Cq_rot]*[Gl_2]'. | |
| const ChConstraintVectorX & | GetQc () const |
| The gamma vector used in dynamics, [Cq]x''=Qc. | |
| const ChConstraintVectorX & | GetCt () const |
| The Ct vector used in kinematics, [Cq]x'=Ct. | |
| const ChConstraintVectorX & | GetReact () const |
| Access the reaction vector, after dynamics computations. | |
| virtual void | UpdateTime (double mytime) |
| Update time-dependent quantities in link state (e.g., motion laws, moving markers, etc.). | |
| virtual void | UpdateState () |
| Given current time and body state, computes the constraint differentiation to get the the state matrices Cq1, Cq2, Qc, Ct , and also C, C_dt, C_dtd. | |
| virtual void | UpdateForces (double time) override |
| Updates the local F, M forces adding penalties from ChLinkLimit objects, if any. | |
| void | UpdateCqw () |
| Updates Cqw1 and Cqw2 given updated Cq1 and Cq2, i.e. More... | |
| virtual void | Update (double time, UpdateFlags update_flags) override |
| Full update. More... | |
| virtual void | ArchiveOut (ChArchiveOut &archive_out) override |
| Method to allow serialization of transient data to archives. | |
| virtual void | ArchiveIn (ChArchiveIn &archive_in) override |
| Method to allow deserialization of transient data from archives. | |
Public Member Functions inherited from chrono::ChLinkMarkers | |
| ChMarker * | GetMarker1 () const |
| Return the 1st referenced marker (the secondary marker, on 1st body). | |
| ChMarker * | GetMarker2 () const |
| Return the 2nd referenced marker (the main marker, on 2nd body). | |
| virtual ChFrame | GetFrame1Rel () const override |
| Get the link frame 1, relative to body 1. More... | |
| virtual ChFrame | GetFrame2Rel () const override |
| Get the link frame 2, relative to body 2. More... | |
| const ChCoordsysd & | GetRelCoordsys () const |
| Relative position of marker 1 respect to marker 2. | |
| const ChCoordsysd & | GetRelCoordsysDt () const |
| Relative speed of marker 1 respect to marker 2. | |
| const ChCoordsysd & | GetRelCoordsysDt2 () const |
| Relative acceleration of marker 1 respect to marker 2. | |
| double | GetRelAngle () const |
| Relative rotation angle of marker 1 respect to marker 2. | |
| const ChVector3d & | GetRelAxis () const |
| Relative finite rotation axis of marker 1 respect to marker 2. | |
| const ChVector3d & | GetRelAngleAxis () const |
| const ChVector3d & | GetRelativeAngVel () const |
| Relative angular speed of marker 1 respect to marker 2. | |
| const ChVector3d & | GetRelativeAngAcc () const |
| Relative angular acceleration of marker 1 respect to marker 2. | |
| double | GetDistance () const |
| Relative 'polar' distance of marker 1 respect to marker 2. | |
| double | GetDistanceDt () const |
| Relative speed of marker 1 respect to marker 2, along the polar distance vector. | |
| const ChVector3d & | GetAccumulatedForce () const |
| Get the total applied force accumulators (force, momentum) in link coords. More... | |
| const ChVector3d & | GetAccumulatedTorque () const |
| virtual void | Initialize (std::shared_ptr< ChMarker > mark1, std::shared_ptr< ChMarker > mark2) |
| Initialize the link to join two markers. More... | |
| virtual void | Initialize (std::shared_ptr< ChBody > mbody1, std::shared_ptr< ChBody > mbody2, const ChFrame<> &frame) |
| Initialize the link to join two rigid bodies. More... | |
| virtual void | Initialize (std::shared_ptr< ChBody > mbody1, std::shared_ptr< ChBody > mbody2, bool rel_frames, const ChFrame<> &frame1, const ChFrame<> &frame2) |
| Initialize the link to join two rigid bodies. More... | |
| virtual ChFrame | GetVisualModelFrame (unsigned int nclone=0) const override |
| Get the reference frame (expressed in and relative to the absolute frame) of the visual model. More... | |
| virtual void | UpdateRelMarkerCoords () |
| Updates auxiliary quantities for all relative degrees of freedom of the two markers. | |
| virtual void | IntLoadResidual_F (const unsigned int off, ChVectorDynamic<> &R, const double c) override |
| Adds force to residual R, as R*= F*c NOTE: here the off offset in R is NOT used because add F at the TWO offsets of the two connected bodies, so it is assumed that offsets for Body1 and Body2 variables have been already set properly! | |
| virtual void | ConstraintsFbLoadForces (double factor=1) override |
| Overrides the empty behaviour of the parent ChLink implementation, which does not consider any user-imposed force between the two bodies. More... | |
Public Member Functions inherited from chrono::ChLink | |
| ChLink (const ChLink &other) | |
| virtual unsigned int | GetNumAffectedCoords () override |
| Get the number of scalar variables affected by constraints in this link. | |
| ChBodyFrame * | GetBody1 () const |
| Get the constrained body 1. | |
| ChBodyFrame * | GetBody2 () const |
| Get the constrained body 2. | |
| virtual ChFramed | GetFrame1Abs () const override |
| Get the link frame 1, on body 1, expressed in the absolute frame. | |
| virtual ChFramed | GetFrame2Abs () const override |
| Get the link frame 2, on body 2, expressed in the absolute frame. | |
| virtual ChWrenchd | GetReaction1 () const override |
| Get the reaction force and torque on the 1st body, expressed in the link frame 1. | |
| virtual ChWrenchd | GetReaction2 () const override |
| Get the reaction force and torque on the 2nd body object, expressed in the link frame 2. | |
| virtual void | UpdatedExternalTime (double prevtime, double time) |
| Called from a external package (i.e. a plugin, a CAD app.) to report that time has changed. | |
Public Member Functions inherited from chrono::ChLinkBase | |
| ChLinkBase (const ChLinkBase &other) | |
| bool | IsValid () |
| Tells if the link data is currently valid. More... | |
| void | SetValid (bool mon) |
| Set the status of link validity. | |
| bool | IsDisabled () |
| Tells if all constraints of this link are currently turned on or off by the user. | |
| bool | IsBroken () |
| Tells if the link is broken, for excess of pulling/pushing. | |
| virtual bool | IsActive () const override |
| Return true if the link is currently active and thereofre included into the system solver. More... | |
| virtual bool | IsRequiringWaking () |
| Tells if this link requires that the connected ChBody objects must be waken if they are sleeping. More... | |
Public Member Functions inherited from chrono::ChPhysicsItem | |
| ChPhysicsItem (const ChPhysicsItem &other) | |
| ChSystem * | GetSystem () const |
| Get the pointer to the parent ChSystem(). | |
| virtual void | SetSystem (ChSystem *m_system) |
| Set the pointer to the parent ChSystem(). More... | |
| virtual bool | IsCollisionEnabled () const |
| Tell if the object is subject to collision. More... | |
| virtual void | AddCollisionModelsToSystem (ChCollisionSystem *coll_sys) const |
| Add to the provided collision system any collision models managed by this physics item. More... | |
| virtual void | RemoveCollisionModelsFromSystem (ChCollisionSystem *coll_sys) const |
| Remove from the provided collision system any collision models managed by this physics item. More... | |
| virtual void | SyncCollisionModels () |
| Synchronize the position and bounding box of any collision models managed by this physics item. | |
| virtual ChAABB | GetTotalAABB () const |
| Get the axis-aligned bounding box (AABB) of this object. More... | |
| virtual ChVector3d | GetCenter () const |
| Get a symbolic 'center' of the object. More... | |
| virtual void | Setup () |
| Perform setup operations. More... | |
| virtual void | ForceToRest () |
| Set zero speed (and zero accelerations) in state, without changing the position. More... | |
| virtual unsigned int | GetNumCoordsPosLevel () |
| Get the number of coordinates at the position level. More... | |
| virtual unsigned int | GetNumCoordsVelLevel () |
| Get the number of coordinates at the velocity level. More... | |
| unsigned int | GetOffset_x () |
| Get offset in the state vector (position part) | |
| unsigned int | GetOffset_w () |
| Get offset in the state vector (speed part) | |
| unsigned int | GetOffset_L () |
| Get offset in the Lagrange multipliers. | |
| void | SetOffset_x (const unsigned int moff) |
| Set offset in the state vector (position part) Note: only the ChSystem::Setup function should use this. | |
| void | SetOffset_w (const unsigned int moff) |
| Set offset in the state vector (speed part) Note: only the ChSystem::Setup function should use this. | |
| void | SetOffset_L (const unsigned int moff) |
| Set offset in the Lagrange multipliers Note: only the ChSystem::Setup function should use this. | |
| virtual void | IntStateGather (const unsigned int off_x, ChState &x, const unsigned int off_v, ChStateDelta &v, double &T) |
| From item's state to global state vectors y={x,v} pasting the states at the specified offsets. More... | |
| virtual void | IntStateScatter (const unsigned int off_x, const ChState &x, const unsigned int off_v, const ChStateDelta &v, const double T, UpdateFlags update_flags) |
| From global state vectors y={x,v} to item's state (and update) fetching the states at the specified offsets. More... | |
| virtual void | IntStateGatherAcceleration (const unsigned int off_a, ChStateDelta &a) |
| From item's state acceleration to global acceleration vector. More... | |
| virtual void | IntStateScatterAcceleration (const unsigned int off_a, const ChStateDelta &a) |
| From global acceleration vector to item's state acceleration. More... | |
| virtual void | IntStateIncrement (const unsigned int off_x, ChState &x_new, const ChState &x, const unsigned int off_v, const ChStateDelta &Dv) |
| Computes x_new = x + Dt , using vectors at specified offsets. More... | |
| virtual void | IntStateGetIncrement (const unsigned int off_x, const ChState &x_new, const ChState &x, const unsigned int off_v, ChStateDelta &Dv) |
| Computes Dt = x_new - x, using vectors at specified offsets. More... | |
| virtual void | IntLoadResidual_Mv (const unsigned int off, ChVectorDynamic<> &R, const ChVectorDynamic<> &w, const double c) |
| Takes the M*v term, multiplying mass by a vector, scale and adds to R at given offset: R += c*M*w. More... | |
| virtual void | IntLoadLumpedMass_Md (const unsigned int off, ChVectorDynamic<> &Md, double &err, const double c) |
| Adds the lumped mass to a Md vector, representing a mass diagonal matrix. More... | |
| virtual void | InjectVariables (ChSystemDescriptor &descriptor) |
| Register with the given system descriptor any ChVariable objects associated with this item. | |
| virtual void | InjectKRMMatrices (ChSystemDescriptor &descriptor) |
| Register with the given system descriptor any ChKRMBlock objects associated with this item. | |
| virtual void | LoadKRMMatrices (double Kfactor, double Rfactor, double Mfactor) |
| Compute and load current stiffnes (K), damping (R), and mass (M) matrices in encapsulated ChKRMBlock objects. More... | |
| virtual void | VariablesFbReset () |
| Sets the 'fb' part (the known term) of the encapsulated ChVariables to zero. | |
| virtual void | VariablesFbLoadForces (double factor=1) |
| Adds the current forces (applied to item) into the encapsulated ChVariables, in the 'fb' part: qf+=forces*factor. | |
| virtual void | VariablesQbLoadSpeed () |
| Initialize the 'qb' part of the ChVariables with the current value of speeds. More... | |
| virtual void | VariablesFbIncrementMq () |
| Adds M*q (masses multiplied current 'qb') to Fb, ex. More... | |
| virtual void | VariablesQbSetSpeed (double step=0) |
| Fetches the item speed (ex. More... | |
| virtual void | VariablesQbIncrementPosition (double step) |
| Increment item positions by the 'qb' part of the ChVariables, multiplied by a 'step' factor. More... | |
Public Member Functions inherited from chrono::ChObj | |
| ChObj (const ChObj &other) | |
| int | GetIdentifier () const |
| Get the unique integer identifier of this object. More... | |
| void | SetTag (int tag) |
| Set an object integer tag (default: -1). More... | |
| int | GetTag () const |
| Get the tag of this object. | |
| void | SetName (const std::string &myname) |
| Set the name of this object. | |
| const std::string & | GetName () const |
| Get the name of this object. | |
| double | GetChTime () const |
| Gets the simulation time of this object. | |
| void | SetChTime (double m_time) |
| Sets the simulation time of this object. | |
| void | AddVisualModel (std::shared_ptr< ChVisualModel > model) |
| Add an (optional) visualization model. More... | |
| std::shared_ptr< ChVisualModel > | GetVisualModel () const |
| Access the visualization model (if any). More... | |
| void | AddVisualShape (std::shared_ptr< ChVisualShape > shape, const ChFrame<> &frame=ChFrame<>()) |
| Add the specified visual shape to the visualization model. More... | |
| std::shared_ptr< ChVisualShape > | GetVisualShape (unsigned int i) const |
| Access the specified visualization shape in the visualization model (if any). More... | |
| void | AddVisualShapeFEA (std::shared_ptr< ChVisualShapeFEA > shapeFEA) |
| Add the specified FEA visualization object to the visualization model. More... | |
| std::shared_ptr< ChVisualShapeFEA > | GetVisualShapeFEA (unsigned int i) const |
| Access the specified FEA visualization object in the visualization model (if any). More... | |
| virtual unsigned int | GetNumVisualModelClones () const |
| Return the number of clones of the visual model associated with this object. More... | |
| void | AddCamera (std::shared_ptr< ChCamera > camera) |
| Attach a camera to this object. More... | |
| std::vector< std::shared_ptr< ChCamera > > | GetCameras () const |
| Get the set of cameras attached to this object. | |
| void | UpdateVisualModel () |
| Utility function to update only the associated visual assets (if any). | |
| virtual std::string & | ArchiveContainerName () |
Protected Types | |
| enum | Type { LOCK, SPHERICAL, POINTPLANE, POINTLINE, CYLINDRICAL, PRISMATIC, PLANEPLANE, OLDHAM, REVOLUTE, FREE, ALIGN, PARALLEL, PERPEND, TRAJECTORY, CLEARANCE, REVOLUTEPRISMATIC } |
| Type of link-lock. | |
Protected Member Functions | |
| void | BuildLink () |
| Resize matrices and initializes all mask-dependent quantities. More... | |
| void | BuildLinkType (Type link_type) |
| Set the mask and then resize matrices. | |
| void | BuildLink (bool x, bool y, bool z, bool e0, bool e1, bool e2, bool e3) |
| void | ChangeType (Type new_link_type) |
| virtual void | IntStateScatterReactions (const unsigned int off_L, const ChVectorDynamic<> &L) override |
| From global reaction vector to item's reaction forces. More... | |
| virtual void | IntStateGatherReactions (const unsigned int off_L, ChVectorDynamic<> &L) override |
| From item's reaction forces to global reaction vector. More... | |
| virtual void | IntLoadResidual_CqL (const unsigned int off_L, ChVectorDynamic<> &R, const ChVectorDynamic<> &L, const double c) override |
| Takes the term Cq'*L, scale and adds to R at given offset: R += c*Cq'*L. More... | |
| virtual void | IntLoadConstraint_C (const unsigned int off, ChVectorDynamic<> &Qc, const double c, bool do_clamp, double recovery_clamp) override |
| Takes the term C, scale and adds to Qc at given offset: Qc += c*C. More... | |
| virtual void | IntLoadConstraint_Ct (const unsigned int off, ChVectorDynamic<> &Qc, const double c) override |
| Takes the term Ct, scale and adds to Qc at given offset: Qc += c*Ct. More... | |
| virtual void | IntToDescriptor (const unsigned int off_v, const ChStateDelta &v, const ChVectorDynamic<> &R, const unsigned int off_L, const ChVectorDynamic<> &L, const ChVectorDynamic<> &Qc) override |
| Prepare variables and constraints to accommodate a solution: More... | |
| virtual void | IntFromDescriptor (const unsigned int off_v, ChStateDelta &v, const unsigned int off_L, ChVectorDynamic<> &L) override |
| After a solver solution, fetch values from variables and constraints into vectors: More... | |
| virtual void | InjectConstraints (ChSystemDescriptor &descriptor) override |
| Register with the given system descriptor any ChConstraint objects associated with this item. | |
| virtual void | ConstraintsBiReset () override |
| Sets to zero the known term (b_i) of encapsulated ChConstraints. | |
| virtual void | ConstraintsBiLoad_C (double factor=1, double recovery_clamp=0.1, bool do_clamp=false) override |
| Adds the current C (constraint violation) to the known term (b_i) of encapsulated ChConstraints. | |
| virtual void | ConstraintsBiLoad_Ct (double factor=1) override |
| Adds the current Ct (partial t-derivative, as in C_dt=0-> [Cq]*q_dt=-Ct) to the known term (b_i) of encapsulated ChConstraints. | |
| virtual void | ConstraintsBiLoad_Qc (double factor=1) override |
| Adds the current Qc (the vector of C_dtdt=0 -> [Cq]*q_dtdt=Qc ) to the known term (b_i) of encapsulated ChConstraints. | |
| virtual void | LoadConstraintJacobians () override |
| Compute and load current Jacobians in encapsulated ChConstraint objects. | |
| virtual void | ConstraintsFetch_react (double factor=1) override |
| Fetches the reactions from the lagrangian multiplier (l_i) of encapsulated ChConstraints. More... | |
Protected Member Functions inherited from chrono::ChLinkMarkers | |
| ChLinkMarkers (const ChLinkMarkers &other) | |
Protected Member Functions inherited from chrono::ChObj | |
| int | GenerateUniqueIdentifier () |
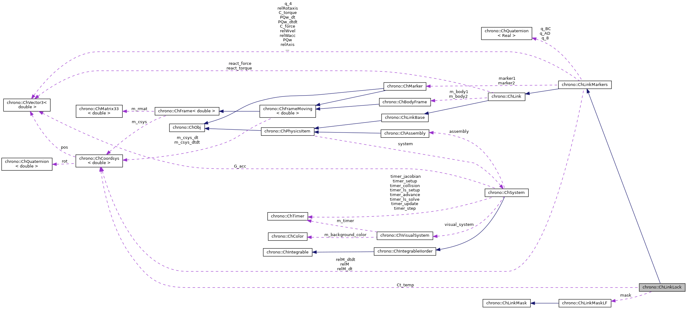
Protected Attributes | |
| Type | type |
| type of link_lock joint | |
| ChLinkMaskLF | mask |
| scalar constraints | |
| int | m_num_constr |
| number of degrees of constraint | |
| int | m_num_constr_bil |
| number of degrees of constraint (bilateral constraints) | |
| int | m_num_constr_uni |
| number of degrees of constraint (unilateral constraints, excluding joint limits) | |
| std::unique_ptr< ChLinkForce > | force_D |
| the force acting on the straight line m1-m2 (distance) | |
| std::unique_ptr< ChLinkForce > | force_R |
| the torque acting about rotation axis | |
| std::unique_ptr< ChLinkForce > | force_X |
| the force acting along X dof | |
| std::unique_ptr< ChLinkForce > | force_Y |
| the force acting along Y dof | |
| std::unique_ptr< ChLinkForce > | force_Z |
| the force acting along Z dof | |
| std::unique_ptr< ChLinkForce > | force_Rx |
| the torque acting about Rx dof | |
| std::unique_ptr< ChLinkForce > | force_Ry |
| the torque acting about Ry dof | |
| std::unique_ptr< ChLinkForce > | force_Rz |
| the torque acting about Rz dof | |
| double | d_restlength |
| the rest length of the "d_spring" spring | |
| std::unique_ptr< ChLinkLimit > | limit_X |
| the upper/lower limits for X dof | |
| std::unique_ptr< ChLinkLimit > | limit_Y |
| the upper/lower limits for Y dof | |
| std::unique_ptr< ChLinkLimit > | limit_Z |
| the upper/lower limits for Z dof | |
| std::unique_ptr< ChLinkLimit > | limit_Rx |
| the upper/lower limits for Rx dof | |
| std::unique_ptr< ChLinkLimit > | limit_Ry |
| the upper/lower limits for Ry dof | |
| std::unique_ptr< ChLinkLimit > | limit_Rz |
| the upper/lower limits for Rz dof | |
| std::unique_ptr< ChLinkLimit > | limit_Rp |
| the polar (conical) limit for "shoulder"rotation | |
| std::unique_ptr< ChLinkLimit > | limit_D |
| the polar (conical) limit for "shoulder"rotation | |
| ChConstraintVectorX | C |
| C(q,q_dt,t), the constraint violations. | |
| ChConstraintVectorX | C_dt |
| Speed constraint violations. | |
| ChConstraintVectorX | C_dtdt |
| Acceleration constraint violations. | |
| ChConstraintMatrixX7 | Cq1 |
| [Cq1], the Jacobian of the constraint, for coords1, [m_num_constr,7] | |
| ChConstraintMatrixX7 | Cq2 |
| [Cq2], the Jacobian of the constraint, for coords2. [m_num_constr,7] | |
| ChConstraintMatrixX6 | Cqw1 |
| Jacobian [m_num_constr,6] for 3 Wl rot.coordinates instead of quaternions. | |
| ChConstraintMatrixX6 | Cqw2 |
| Jacobian [m_num_constr,6] for 3 Wl rot.coordinates instead of quaternions. | |
| ChConstraintVectorX | Q_c |
| {Qc}, the known part, {Qc}=-{C_dtdt}-([Cq]{q_dt})q-2[Cq_dt]{q_dt} | |
| ChConstraintVectorX | Ct |
| partial derivative of the link kin. equation wrt to time | |
| ChConstraintVectorX | react |
| {l}, the Lagrangians forces in the constraints | |
| ChMatrixNM< double, 7, BODY_QDOF > | Cq1_temp |
| ChMatrixNM< double, 7, BODY_QDOF > | Cq2_temp |
| ChVectorN< double, 7 > | Q_c_temp |
| ChCoordsysd | Ct_temp |
Protected Attributes inherited from chrono::ChLinkMarkers | |
| ChMarker * | marker1 |
| secondary coordsys | |
| ChMarker * | marker2 |
| main coordsys | |
| ChCoordsysd | relM |
| relative marker position 2-1 | |
| ChCoordsysd | relM_dt |
| relative marker speed | |
| ChCoordsysd | relM_dtdt |
| relative marker acceleration | |
| double | relAngle |
| relative angle of rotation | |
| ChVector3d | relAxis |
| relative axis of rotation | |
| ChVector3d | relRotaxis |
| relative rotation vector =angle*axis | |
| ChVector3d | relWvel |
| relative angular speed | |
| ChVector3d | relWacc |
| relative angular acceleration | |
| double | dist |
| the distance between the two origins of markers, | |
| double | dist_dt |
| the speed between the two origins of markers | |
| ChVector3d | C_force |
| internal force applied by springs/dampers/actuators | |
| ChVector3d | C_torque |
| internal torque applied by springs/dampers/actuators | |
| ChVector3d | PQw |
| ChVector3d | PQw_dt |
| ChVector3d | PQw_dtdt |
| ChQuaternion | q_AD |
| ChQuaternion | q_BC |
| ChQuaternion | q_8 |
| ChVector3d | q_4 |
Protected Attributes inherited from chrono::ChLink | |
| ChBodyFrame * | m_body1 |
| first connected body | |
| ChBodyFrame * | m_body2 |
| second connected body | |
| ChVector3d | react_force |
| xyz reactions, expressed in local coordinate system of link; | |
| ChVector3d | react_torque |
| torque reactions, expressed in local coordinate system of link; | |
Protected Attributes inherited from chrono::ChLinkBase | |
| bool | disabled |
| all constraints of link disabled because of user needs | |
| bool | valid |
| link data is valid | |
| bool | broken |
| link is broken because of excessive pulling/pushing. | |
Protected Attributes inherited from chrono::ChPhysicsItem | |
| ChSystem * | system |
| parent system | |
| unsigned int | offset_x |
| offset in vector of state (position part) | |
| unsigned int | offset_w |
| offset in vector of state (speed part) | |
| unsigned int | offset_L |
| offset in vector of Lagrange multipliers | |
Protected Attributes inherited from chrono::ChObj | |
| double | ChTime |
| object simulation time | |
| std::string | m_name |
| object name | |
| int | m_identifier |
| object unique identifier | |
| int | m_tag |
| user-supplied tag | |
| std::shared_ptr< ChVisualModelInstance > | vis_model_instance |
| instantiated visualization model | |
| std::vector< std::shared_ptr< ChCamera > > | cameras |
| set of cameras | |
Friends | |
| class | ChConveyor |
Member Function Documentation
◆ BuildLink()
|
protected |
Resize matrices and initializes all mask-dependent quantities.
Sets number of constraints based on current mask information.
◆ ConstraintsFetch_react()
|
overrideprotectedvirtual |
Fetches the reactions from the lagrangian multiplier (l_i) of encapsulated ChConstraints.
Mostly used after the solver provided the solution in ChConstraints. Also, should convert the reactions obtained from dynamical simulation, from link space to intuitive react_force and react_torque.
Reimplemented from chrono::ChPhysicsItem.
◆ ForceX()
| ChLinkForce & chrono::ChLinkLock::ForceX | ( | ) |
Accessors for internal forces on free degrees of freedom.
These functions provide access to initialize and set parameters for link forces acting on different degrees of freedom of the joint. Note that they use "lazy initialization"; an internal link force object is created on the first invocation of the corresponding accessor function.
◆ IntFromDescriptor()
|
overrideprotectedvirtual |
After a solver solution, fetch values from variables and constraints into vectors:
- Parameters
-
off_v offset for v v vector to where the q 'unknowns' term of the variables will be copied off_L offset for L L vector to where L 'lagrangian ' term of the constraints will be copied
Reimplemented from chrono::ChPhysicsItem.
◆ IntLoadConstraint_C()
|
overrideprotectedvirtual |
Takes the term C, scale and adds to Qc at given offset: Qc += c*C.
- Parameters
-
off offset in Qc residual Qc result: the Qc residual, Qc += c*C c a scaling factor do_clamp apply clamping to c*C? recovery_clamp value for min/max clamping of c*C
Reimplemented from chrono::ChPhysicsItem.
Reimplemented in chrono::ChLinkLockGear.
◆ IntLoadConstraint_Ct()
|
overrideprotectedvirtual |
Takes the term Ct, scale and adds to Qc at given offset: Qc += c*Ct.
- Parameters
-
off offset in Qc residual Qc result: the Qc residual, Qc += c*Ct c a scaling factor
Reimplemented from chrono::ChPhysicsItem.
◆ IntLoadResidual_CqL()
|
overrideprotectedvirtual |
Takes the term Cq'*L, scale and adds to R at given offset: R += c*Cq'*L.
- Parameters
-
off_L offset in L multipliers R result: the R residual, R += c*Cq'*L L the L vector c a scaling factor
Reimplemented from chrono::ChPhysicsItem.
Reimplemented in chrono::ChLinkLockGear.
◆ IntStateGatherReactions()
|
overrideprotectedvirtual |
From item's reaction forces to global reaction vector.
- Parameters
-
off_L offset in L vector L L vector of reaction forces
Reimplemented from chrono::ChPhysicsItem.
◆ IntStateScatterReactions()
|
overrideprotectedvirtual |
From global reaction vector to item's reaction forces.
- Parameters
-
off_L offset in L vector L L vector of reaction forces
Reimplemented from chrono::ChPhysicsItem.
◆ IntToDescriptor()
|
overrideprotectedvirtual |
Prepare variables and constraints to accommodate a solution:
- Parameters
-
off_v offset for v and R v vector copied into the q 'unknowns' term of the variables R vector copied into the F 'force' term of the variables off_L offset for L and Qc L vector copied into the L 'lagrangian ' term of the constraints Qc vector copied into the Qb 'constraint' term of the constraints
Reimplemented from chrono::ChPhysicsItem.
◆ LimitX()
| ChLinkLimit & chrono::ChLinkLock::LimitX | ( | ) |
Accessors for limits on free degrees of freedom.
These functions provide access to initialize and set parameters for link limits on different free degrees of freedom of the joint. Note that they use "lazy initialization"; an internal link limit object is created on the first invocation of the corresponding accessor function.
◆ Update()
|
overridevirtual |
Full update.
Fills-in all the matrices of the link, and does all required calculations by calling specific Update functions in sequence:
- UpdateTime;
- UpdateRelMarkerCoords;
- UpdateState;
- UpdateCqw
- UpdateForces;
Reimplemented from chrono::ChLinkMarkers.
Reimplemented in chrono::ChLinkLockGear, and chrono::ChLinkLockPulley.
◆ UpdateCqw()
| void chrono::ChLinkLock::UpdateCqw | ( | ) |
Updates Cqw1 and Cqw2 given updated Cq1 and Cq2, i.e.
computes the Jacobians with 'Wl' rotational coordinates knowing the Jacobians for body rotations in quaternion coordinates.
The documentation for this class was generated from the following files:
- /builds/uwsbel/chrono/src/chrono/physics/ChLinkLock.h
- /builds/uwsbel/chrono/src/chrono/physics/ChLinkLock.cpp
Public Member Functions inherited from