chrono::ChLinkLockParallel Class Reference
Description
Parallel joint, with the 'ChLinkLock' formulation.
(allows a simpler creation of a link as a sub-type of ChLinkLock).
#include <ChLinkLock.h>
Inheritance diagram for chrono::ChLinkLockParallel:

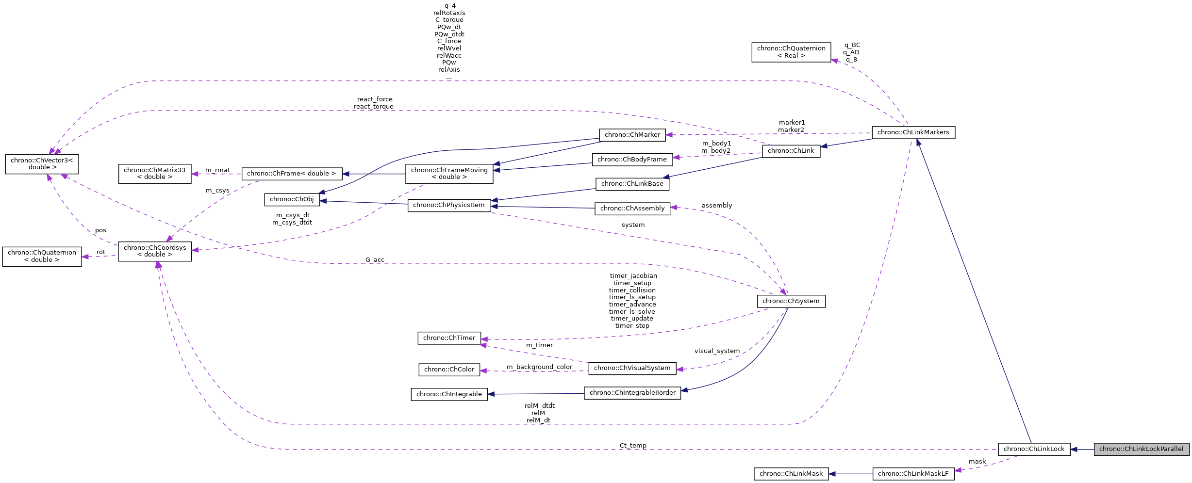
Collaboration diagram for chrono::ChLinkLockParallel:

Public Member Functions | |
| virtual ChLinkLockParallel * | Clone () const override |
| "Virtual" copy constructor (covariant return type). | |
| void | Lock (bool lock) |
| Lock the joint. More... | |
Public Member Functions inherited from chrono::ChLinkLock | |
| ChLinkLock () | |
| Default constructor. Builds a ChLinkLockSpherical. | |
| ChLinkLock (const ChLinkLock &other) | |
| Copy constructor. | |
| virtual void | SetDisabled (bool mdis) override |
| Enable/disable all constraints of the link. | |
| virtual void | SetBroken (bool mon) override |
| For example, a 3rd party software can set the 'broken' status via this method. | |
| ChLinkMask & | GetMask () |
| Get the link mask (a container for the ChConstraint items). | |
| virtual void | SetupMarkers (ChMarker *mark1, ChMarker *mark2) override |
| Set the two markers associated with this link. | |
| ChLinkForce & | ForceX () |
| Accessors for internal forces on free degrees of freedom. More... | |
| ChLinkForce & | ForceY () |
| ChLinkForce & | ForceZ () |
| ChLinkForce & | ForceRx () |
| ChLinkForce & | ForceRy () |
| ChLinkForce & | ForceRz () |
| ChLinkForce & | ForceD () |
| ChLinkForce & | ForceRp () |
| ChLinkLimit & | LimitX () |
| Accessors for limits on free degrees of freedom. More... | |
| ChLinkLimit & | LimitY () |
| ChLinkLimit & | LimitZ () |
| ChLinkLimit & | LimitRx () |
| ChLinkLimit & | LimitRy () |
| ChLinkLimit & | LimitRz () |
| ChLinkLimit & | LimitD () |
| ChLinkLimit & | LimitRp () |
| virtual unsigned int | GetNumConstraints () override |
| Get the number of scalar constraints for this link. | |
| virtual unsigned int | GetNumConstraintsBilateral () override |
| Get the number of bilateral constraints for this link. | |
| virtual unsigned int | GetNumConstraintsUnilateral () override |
| Get the number of unilateral constraints for this link. | |
| virtual ChVectorDynamic | GetConstraintViolation () const override |
| Link violation (residuals of the link constraint equations). | |
| const ChConstraintVectorX & | GetConstraintViolationDt () const |
| Time derivatives of link violation. | |
| const ChConstraintVectorX & | GetConstraintViolationDt2 () const |
| Second time derivatives of link violation. | |
| const ChConstraintMatrixX7 & | GetCq1 () const |
| The Jacobian (body n.1 part, i.e. columns= 7 , rows= m_num_constr) | |
| const ChConstraintMatrixX7 & | GetCq2 () const |
| The Jacobian (body n.2 part, i.e. columns= 7 , rows= m_num_constr) | |
| const ChConstraintMatrixX6 & | GetCqw1 () const |
| The Jacobian for Wl (col 6, rows= m_num_constr), as [Cqw1_rot]=[Cq_rot]*[Gl_1]'. | |
| const ChConstraintMatrixX6 & | GetCqw2 () const |
| The Jacobian for Wl (col 6, rows= m_num_constr) as [Cqw2_rot]=[Cq_rot]*[Gl_2]'. | |
| const ChConstraintVectorX & | GetQc () const |
| The gamma vector used in dynamics, [Cq]x''=Qc. | |
| const ChConstraintVectorX & | GetCt () const |
| The Ct vector used in kinematics, [Cq]x'=Ct. | |
| const ChConstraintVectorX & | GetReact () const |
| Access the reaction vector, after dynamics computations. | |
| virtual void | UpdateTime (double mytime) |
| Update time-dependent quantities in link state (e.g., motion laws, moving markers, etc.). | |
| virtual void | UpdateState () |
| Given current time and body state, computes the constraint differentiation to get the the state matrices Cq1, Cq2, Qc, Ct , and also C, C_dt, C_dtd. | |
| virtual void | UpdateForces (double time) override |
| Updates the local F, M forces adding penalties from ChLinkLimit objects, if any. | |
| void | UpdateCqw () |
| Updates Cqw1 and Cqw2 given updated Cq1 and Cq2, i.e. More... | |
| virtual void | Update (double time, UpdateFlags update_flags) override |
| Full update. More... | |
| virtual void | ArchiveOut (ChArchiveOut &archive_out) override |
| Method to allow serialization of transient data to archives. | |
| virtual void | ArchiveIn (ChArchiveIn &archive_in) override |
| Method to allow deserialization of transient data from archives. | |
Public Member Functions inherited from chrono::ChLinkMarkers | |
| ChMarker * | GetMarker1 () const |
| Return the 1st referenced marker (the secondary marker, on 1st body). | |
| ChMarker * | GetMarker2 () const |
| Return the 2nd referenced marker (the main marker, on 2nd body). | |
| virtual ChFrame | GetFrame1Rel () const override |
| Get the link frame 1, relative to body 1. More... | |
| virtual ChFrame | GetFrame2Rel () const override |
| Get the link frame 2, relative to body 2. More... | |
| const ChCoordsysd & | GetRelCoordsys () const |
| Relative position of marker 1 respect to marker 2. | |
| const ChCoordsysd & | GetRelCoordsysDt () const |
| Relative speed of marker 1 respect to marker 2. | |
| const ChCoordsysd & | GetRelCoordsysDt2 () const |
| Relative acceleration of marker 1 respect to marker 2. | |
| double | GetRelAngle () const |
| Relative rotation angle of marker 1 respect to marker 2. | |
| const ChVector3d & | GetRelAxis () const |
| Relative finite rotation axis of marker 1 respect to marker 2. | |
| const ChVector3d & | GetRelAngleAxis () const |
| const ChVector3d & | GetRelativeAngVel () const |
| Relative angular speed of marker 1 respect to marker 2. | |
| const ChVector3d & | GetRelativeAngAcc () const |
| Relative angular acceleration of marker 1 respect to marker 2. | |
| double | GetDistance () const |
| Relative 'polar' distance of marker 1 respect to marker 2. | |
| double | GetDistanceDt () const |
| Relative speed of marker 1 respect to marker 2, along the polar distance vector. | |
| const ChVector3d & | GetAccumulatedForce () const |
| Get the total applied force accumulators (force, momentum) in link coords. More... | |
| const ChVector3d & | GetAccumulatedTorque () const |
| virtual void | Initialize (std::shared_ptr< ChMarker > mark1, std::shared_ptr< ChMarker > mark2) |
| Initialize the link to join two markers. More... | |
| virtual void | Initialize (std::shared_ptr< ChBody > mbody1, std::shared_ptr< ChBody > mbody2, const ChFrame<> &frame) |
| Initialize the link to join two rigid bodies. More... | |
| virtual void | Initialize (std::shared_ptr< ChBody > mbody1, std::shared_ptr< ChBody > mbody2, bool rel_frames, const ChFrame<> &frame1, const ChFrame<> &frame2) |
| Initialize the link to join two rigid bodies. More... | |
| virtual ChFrame | GetVisualModelFrame (unsigned int nclone=0) const override |
| Get the reference frame (expressed in and relative to the absolute frame) of the visual model. More... | |
| virtual void | UpdateRelMarkerCoords () |
| Updates auxiliary quantities for all relative degrees of freedom of the two markers. | |
| virtual void | IntLoadResidual_F (const unsigned int off, ChVectorDynamic<> &R, const double c) override |
| Adds force to residual R, as R*= F*c NOTE: here the off offset in R is NOT used because add F at the TWO offsets of the two connected bodies, so it is assumed that offsets for Body1 and Body2 variables have been already set properly! | |
| virtual void | ConstraintsFbLoadForces (double factor=1) override |
| Overrides the empty behaviour of the parent ChLink implementation, which does not consider any user-imposed force between the two bodies. More... | |
Public Member Functions inherited from chrono::ChLink | |
| ChLink (const ChLink &other) | |
| virtual unsigned int | GetNumAffectedCoords () override |
| Get the number of scalar variables affected by constraints in this link. | |
| ChBodyFrame * | GetBody1 () const |
| Get the constrained body 1. | |
| ChBodyFrame * | GetBody2 () const |
| Get the constrained body 2. | |
| virtual ChFramed | GetFrame1Abs () const override |
| Get the link frame 1, on body 1, expressed in the absolute frame. | |
| virtual ChFramed | GetFrame2Abs () const override |
| Get the link frame 2, on body 2, expressed in the absolute frame. | |
| virtual ChWrenchd | GetReaction1 () const override |
| Get the reaction force and torque on the 1st body, expressed in the link frame 1. | |
| virtual ChWrenchd | GetReaction2 () const override |
| Get the reaction force and torque on the 2nd body object, expressed in the link frame 2. | |
| virtual void | UpdatedExternalTime (double prevtime, double time) |
| Called from a external package (i.e. a plugin, a CAD app.) to report that time has changed. | |
Public Member Functions inherited from chrono::ChLinkBase | |
| ChLinkBase (const ChLinkBase &other) | |
| bool | IsValid () |
| Tells if the link data is currently valid. More... | |
| void | SetValid (bool mon) |
| Set the status of link validity. | |
| bool | IsDisabled () |
| Tells if all constraints of this link are currently turned on or off by the user. | |
| bool | IsBroken () |
| Tells if the link is broken, for excess of pulling/pushing. | |
| virtual bool | IsActive () const override |
| Return true if the link is currently active and thereofre included into the system solver. More... | |
| virtual bool | IsRequiringWaking () |
| Tells if this link requires that the connected ChBody objects must be waken if they are sleeping. More... | |
Public Member Functions inherited from chrono::ChPhysicsItem | |
| ChPhysicsItem (const ChPhysicsItem &other) | |
| ChSystem * | GetSystem () const |
| Get the pointer to the parent ChSystem(). | |
| virtual void | SetSystem (ChSystem *m_system) |
| Set the pointer to the parent ChSystem(). More... | |
| virtual bool | IsCollisionEnabled () const |
| Tell if the object is subject to collision. More... | |
| virtual void | AddCollisionModelsToSystem (ChCollisionSystem *coll_sys) const |
| Add to the provided collision system any collision models managed by this physics item. More... | |
| virtual void | RemoveCollisionModelsFromSystem (ChCollisionSystem *coll_sys) const |
| Remove from the provided collision system any collision models managed by this physics item. More... | |
| virtual void | SyncCollisionModels () |
| Synchronize the position and bounding box of any collision models managed by this physics item. | |
| virtual ChAABB | GetTotalAABB () const |
| Get the axis-aligned bounding box (AABB) of this object. More... | |
| virtual ChVector3d | GetCenter () const |
| Get a symbolic 'center' of the object. More... | |
| virtual void | Setup () |
| Perform setup operations. More... | |
| virtual void | ForceToRest () |
| Set zero speed (and zero accelerations) in state, without changing the position. More... | |
| virtual unsigned int | GetNumCoordsPosLevel () |
| Get the number of coordinates at the position level. More... | |
| virtual unsigned int | GetNumCoordsVelLevel () |
| Get the number of coordinates at the velocity level. More... | |
| unsigned int | GetOffset_x () |
| Get offset in the state vector (position part) | |
| unsigned int | GetOffset_w () |
| Get offset in the state vector (speed part) | |
| unsigned int | GetOffset_L () |
| Get offset in the Lagrange multipliers. | |
| void | SetOffset_x (const unsigned int moff) |
| Set offset in the state vector (position part) Note: only the ChSystem::Setup function should use this. | |
| void | SetOffset_w (const unsigned int moff) |
| Set offset in the state vector (speed part) Note: only the ChSystem::Setup function should use this. | |
| void | SetOffset_L (const unsigned int moff) |
| Set offset in the Lagrange multipliers Note: only the ChSystem::Setup function should use this. | |
| virtual void | IntStateGather (const unsigned int off_x, ChState &x, const unsigned int off_v, ChStateDelta &v, double &T) |
| From item's state to global state vectors y={x,v} pasting the states at the specified offsets. More... | |
| virtual void | IntStateScatter (const unsigned int off_x, const ChState &x, const unsigned int off_v, const ChStateDelta &v, const double T, UpdateFlags update_flags) |
| From global state vectors y={x,v} to item's state (and update) fetching the states at the specified offsets. More... | |
| virtual void | IntStateGatherAcceleration (const unsigned int off_a, ChStateDelta &a) |
| From item's state acceleration to global acceleration vector. More... | |
| virtual void | IntStateScatterAcceleration (const unsigned int off_a, const ChStateDelta &a) |
| From global acceleration vector to item's state acceleration. More... | |
| virtual void | IntStateIncrement (const unsigned int off_x, ChState &x_new, const ChState &x, const unsigned int off_v, const ChStateDelta &Dv) |
| Computes x_new = x + Dt , using vectors at specified offsets. More... | |
| virtual void | IntStateGetIncrement (const unsigned int off_x, const ChState &x_new, const ChState &x, const unsigned int off_v, ChStateDelta &Dv) |
| Computes Dt = x_new - x, using vectors at specified offsets. More... | |
| virtual void | IntLoadResidual_Mv (const unsigned int off, ChVectorDynamic<> &R, const ChVectorDynamic<> &w, const double c) |
| Takes the M*v term, multiplying mass by a vector, scale and adds to R at given offset: R += c*M*w. More... | |
| virtual void | IntLoadLumpedMass_Md (const unsigned int off, ChVectorDynamic<> &Md, double &err, const double c) |
| Adds the lumped mass to a Md vector, representing a mass diagonal matrix. More... | |
| virtual void | InjectVariables (ChSystemDescriptor &descriptor) |
| Register with the given system descriptor any ChVariable objects associated with this item. | |
| virtual void | InjectKRMMatrices (ChSystemDescriptor &descriptor) |
| Register with the given system descriptor any ChKRMBlock objects associated with this item. | |
| virtual void | LoadKRMMatrices (double Kfactor, double Rfactor, double Mfactor) |
| Compute and load current stiffnes (K), damping (R), and mass (M) matrices in encapsulated ChKRMBlock objects. More... | |
| virtual void | VariablesFbReset () |
| Sets the 'fb' part (the known term) of the encapsulated ChVariables to zero. | |
| virtual void | VariablesFbLoadForces (double factor=1) |
| Adds the current forces (applied to item) into the encapsulated ChVariables, in the 'fb' part: qf+=forces*factor. | |
| virtual void | VariablesQbLoadSpeed () |
| Initialize the 'qb' part of the ChVariables with the current value of speeds. More... | |
| virtual void | VariablesFbIncrementMq () |
| Adds M*q (masses multiplied current 'qb') to Fb, ex. More... | |
| virtual void | VariablesQbSetSpeed (double step=0) |
| Fetches the item speed (ex. More... | |
| virtual void | VariablesQbIncrementPosition (double step) |
| Increment item positions by the 'qb' part of the ChVariables, multiplied by a 'step' factor. More... | |
Public Member Functions inherited from chrono::ChObj | |
| ChObj (const ChObj &other) | |
| int | GetIdentifier () const |
| Get the unique integer identifier of this object. More... | |
| void | SetTag (int tag) |
| Set an object integer tag (default: -1). More... | |
| int | GetTag () const |
| Get the tag of this object. | |
| void | SetName (const std::string &myname) |
| Set the name of this object. | |
| const std::string & | GetName () const |
| Get the name of this object. | |
| double | GetChTime () const |
| Gets the simulation time of this object. | |
| void | SetChTime (double m_time) |
| Sets the simulation time of this object. | |
| void | AddVisualModel (std::shared_ptr< ChVisualModel > model) |
| Add an (optional) visualization model. More... | |
| std::shared_ptr< ChVisualModel > | GetVisualModel () const |
| Access the visualization model (if any). More... | |
| void | AddVisualShape (std::shared_ptr< ChVisualShape > shape, const ChFrame<> &frame=ChFrame<>()) |
| Add the specified visual shape to the visualization model. More... | |
| std::shared_ptr< ChVisualShape > | GetVisualShape (unsigned int i) const |
| Access the specified visualization shape in the visualization model (if any). More... | |
| void | AddVisualShapeFEA (std::shared_ptr< ChVisualShapeFEA > shapeFEA) |
| Add the specified FEA visualization object to the visualization model. More... | |
| std::shared_ptr< ChVisualShapeFEA > | GetVisualShapeFEA (unsigned int i) const |
| Access the specified FEA visualization object in the visualization model (if any). More... | |
| virtual unsigned int | GetNumVisualModelClones () const |
| Return the number of clones of the visual model associated with this object. More... | |
| void | AddCamera (std::shared_ptr< ChCamera > camera) |
| Attach a camera to this object. More... | |
| std::vector< std::shared_ptr< ChCamera > > | GetCameras () const |
| Get the set of cameras attached to this object. | |
| void | UpdateVisualModel () |
| Utility function to update only the associated visual assets (if any). | |
| virtual std::string & | ArchiveContainerName () |
Additional Inherited Members | |
Public Types inherited from chrono::ChLinkLock | |
| using | ChConstraintVectorX = Eigen::Matrix< double, Eigen::Dynamic, 1, Eigen::ColMajor, 7, 1 > |
| using | ChConstraintMatrixX6 = Eigen::Matrix< double, Eigen::Dynamic, BODY_DOF, Eigen::RowMajor, 7, BODY_DOF > |
| using | ChConstraintMatrixX7 = Eigen::Matrix< double, Eigen::Dynamic, BODY_QDOF, Eigen::RowMajor, 7, BODY_QDOF > |
Protected Types inherited from chrono::ChLinkLock | |
| enum | Type { LOCK, SPHERICAL, POINTPLANE, POINTLINE, CYLINDRICAL, PRISMATIC, PLANEPLANE, OLDHAM, REVOLUTE, FREE, ALIGN, PARALLEL, PERPEND, TRAJECTORY, CLEARANCE, REVOLUTEPRISMATIC } |
| Type of link-lock. | |
Protected Member Functions inherited from chrono::ChLinkLock | |
| void | BuildLink () |
| Resize matrices and initializes all mask-dependent quantities. More... | |
| void | BuildLinkType (Type link_type) |
| Set the mask and then resize matrices. | |
| void | BuildLink (bool x, bool y, bool z, bool e0, bool e1, bool e2, bool e3) |
| void | ChangeType (Type new_link_type) |
| virtual void | IntStateScatterReactions (const unsigned int off_L, const ChVectorDynamic<> &L) override |
| From global reaction vector to item's reaction forces. More... | |
| virtual void | IntStateGatherReactions (const unsigned int off_L, ChVectorDynamic<> &L) override |
| From item's reaction forces to global reaction vector. More... | |
| virtual void | IntLoadResidual_CqL (const unsigned int off_L, ChVectorDynamic<> &R, const ChVectorDynamic<> &L, const double c) override |
| Takes the term Cq'*L, scale and adds to R at given offset: R += c*Cq'*L. More... | |
| virtual void | IntLoadConstraint_C (const unsigned int off, ChVectorDynamic<> &Qc, const double c, bool do_clamp, double recovery_clamp) override |
| Takes the term C, scale and adds to Qc at given offset: Qc += c*C. More... | |
| virtual void | IntLoadConstraint_Ct (const unsigned int off, ChVectorDynamic<> &Qc, const double c) override |
| Takes the term Ct, scale and adds to Qc at given offset: Qc += c*Ct. More... | |
| virtual void | IntToDescriptor (const unsigned int off_v, const ChStateDelta &v, const ChVectorDynamic<> &R, const unsigned int off_L, const ChVectorDynamic<> &L, const ChVectorDynamic<> &Qc) override |
| Prepare variables and constraints to accommodate a solution: More... | |
| virtual void | IntFromDescriptor (const unsigned int off_v, ChStateDelta &v, const unsigned int off_L, ChVectorDynamic<> &L) override |
| After a solver solution, fetch values from variables and constraints into vectors: More... | |
| virtual void | InjectConstraints (ChSystemDescriptor &descriptor) override |
| Register with the given system descriptor any ChConstraint objects associated with this item. | |
| virtual void | ConstraintsBiReset () override |
| Sets to zero the known term (b_i) of encapsulated ChConstraints. | |
| virtual void | ConstraintsBiLoad_C (double factor=1, double recovery_clamp=0.1, bool do_clamp=false) override |
| Adds the current C (constraint violation) to the known term (b_i) of encapsulated ChConstraints. | |
| virtual void | ConstraintsBiLoad_Ct (double factor=1) override |
| Adds the current Ct (partial t-derivative, as in C_dt=0-> [Cq]*q_dt=-Ct) to the known term (b_i) of encapsulated ChConstraints. | |
| virtual void | ConstraintsBiLoad_Qc (double factor=1) override |
| Adds the current Qc (the vector of C_dtdt=0 -> [Cq]*q_dtdt=Qc ) to the known term (b_i) of encapsulated ChConstraints. | |
| virtual void | LoadConstraintJacobians () override |
| Compute and load current Jacobians in encapsulated ChConstraint objects. | |
| virtual void | ConstraintsFetch_react (double factor=1) override |
| Fetches the reactions from the lagrangian multiplier (l_i) of encapsulated ChConstraints. More... | |
Protected Member Functions inherited from chrono::ChLinkMarkers | |
| ChLinkMarkers (const ChLinkMarkers &other) | |
Protected Member Functions inherited from chrono::ChObj | |
| int | GenerateUniqueIdentifier () |
Protected Attributes inherited from chrono::ChLinkLock | |
| Type | type |
| type of link_lock joint | |
| ChLinkMaskLF | mask |
| scalar constraints | |
| int | m_num_constr |
| number of degrees of constraint | |
| int | m_num_constr_bil |
| number of degrees of constraint (bilateral constraints) | |
| int | m_num_constr_uni |
| number of degrees of constraint (unilateral constraints, excluding joint limits) | |
| std::unique_ptr< ChLinkForce > | force_D |
| the force acting on the straight line m1-m2 (distance) | |
| std::unique_ptr< ChLinkForce > | force_R |
| the torque acting about rotation axis | |
| std::unique_ptr< ChLinkForce > | force_X |
| the force acting along X dof | |
| std::unique_ptr< ChLinkForce > | force_Y |
| the force acting along Y dof | |
| std::unique_ptr< ChLinkForce > | force_Z |
| the force acting along Z dof | |
| std::unique_ptr< ChLinkForce > | force_Rx |
| the torque acting about Rx dof | |
| std::unique_ptr< ChLinkForce > | force_Ry |
| the torque acting about Ry dof | |
| std::unique_ptr< ChLinkForce > | force_Rz |
| the torque acting about Rz dof | |
| double | d_restlength |
| the rest length of the "d_spring" spring | |
| std::unique_ptr< ChLinkLimit > | limit_X |
| the upper/lower limits for X dof | |
| std::unique_ptr< ChLinkLimit > | limit_Y |
| the upper/lower limits for Y dof | |
| std::unique_ptr< ChLinkLimit > | limit_Z |
| the upper/lower limits for Z dof | |
| std::unique_ptr< ChLinkLimit > | limit_Rx |
| the upper/lower limits for Rx dof | |
| std::unique_ptr< ChLinkLimit > | limit_Ry |
| the upper/lower limits for Ry dof | |
| std::unique_ptr< ChLinkLimit > | limit_Rz |
| the upper/lower limits for Rz dof | |
| std::unique_ptr< ChLinkLimit > | limit_Rp |
| the polar (conical) limit for "shoulder"rotation | |
| std::unique_ptr< ChLinkLimit > | limit_D |
| the polar (conical) limit for "shoulder"rotation | |
| ChConstraintVectorX | C |
| C(q,q_dt,t), the constraint violations. | |
| ChConstraintVectorX | C_dt |
| Speed constraint violations. | |
| ChConstraintVectorX | C_dtdt |
| Acceleration constraint violations. | |
| ChConstraintMatrixX7 | Cq1 |
| [Cq1], the Jacobian of the constraint, for coords1, [m_num_constr,7] | |
| ChConstraintMatrixX7 | Cq2 |
| [Cq2], the Jacobian of the constraint, for coords2. [m_num_constr,7] | |
| ChConstraintMatrixX6 | Cqw1 |
| Jacobian [m_num_constr,6] for 3 Wl rot.coordinates instead of quaternions. | |
| ChConstraintMatrixX6 | Cqw2 |
| Jacobian [m_num_constr,6] for 3 Wl rot.coordinates instead of quaternions. | |
| ChConstraintVectorX | Q_c |
| {Qc}, the known part, {Qc}=-{C_dtdt}-([Cq]{q_dt})q-2[Cq_dt]{q_dt} | |
| ChConstraintVectorX | Ct |
| partial derivative of the link kin. equation wrt to time | |
| ChConstraintVectorX | react |
| {l}, the Lagrangians forces in the constraints | |
| ChMatrixNM< double, 7, BODY_QDOF > | Cq1_temp |
| ChMatrixNM< double, 7, BODY_QDOF > | Cq2_temp |
| ChVectorN< double, 7 > | Q_c_temp |
| ChCoordsysd | Ct_temp |
Protected Attributes inherited from chrono::ChLinkMarkers | |
| ChMarker * | marker1 |
| secondary coordsys | |
| ChMarker * | marker2 |
| main coordsys | |
| ChCoordsysd | relM |
| relative marker position 2-1 | |
| ChCoordsysd | relM_dt |
| relative marker speed | |
| ChCoordsysd | relM_dtdt |
| relative marker acceleration | |
| double | relAngle |
| relative angle of rotation | |
| ChVector3d | relAxis |
| relative axis of rotation | |
| ChVector3d | relRotaxis |
| relative rotation vector =angle*axis | |
| ChVector3d | relWvel |
| relative angular speed | |
| ChVector3d | relWacc |
| relative angular acceleration | |
| double | dist |
| the distance between the two origins of markers, | |
| double | dist_dt |
| the speed between the two origins of markers | |
| ChVector3d | C_force |
| internal force applied by springs/dampers/actuators | |
| ChVector3d | C_torque |
| internal torque applied by springs/dampers/actuators | |
| ChVector3d | PQw |
| ChVector3d | PQw_dt |
| ChVector3d | PQw_dtdt |
| ChQuaternion | q_AD |
| ChQuaternion | q_BC |
| ChQuaternion | q_8 |
| ChVector3d | q_4 |
Protected Attributes inherited from chrono::ChLink | |
| ChBodyFrame * | m_body1 |
| first connected body | |
| ChBodyFrame * | m_body2 |
| second connected body | |
| ChVector3d | react_force |
| xyz reactions, expressed in local coordinate system of link; | |
| ChVector3d | react_torque |
| torque reactions, expressed in local coordinate system of link; | |
Protected Attributes inherited from chrono::ChLinkBase | |
| bool | disabled |
| all constraints of link disabled because of user needs | |
| bool | valid |
| link data is valid | |
| bool | broken |
| link is broken because of excessive pulling/pushing. | |
Protected Attributes inherited from chrono::ChPhysicsItem | |
| ChSystem * | system |
| parent system | |
| unsigned int | offset_x |
| offset in vector of state (position part) | |
| unsigned int | offset_w |
| offset in vector of state (speed part) | |
| unsigned int | offset_L |
| offset in vector of Lagrange multipliers | |
Protected Attributes inherited from chrono::ChObj | |
| double | ChTime |
| object simulation time | |
| std::string | m_name |
| object name | |
| int | m_identifier |
| object unique identifier | |
| int | m_tag |
| user-supplied tag | |
| std::shared_ptr< ChVisualModelInstance > | vis_model_instance |
| instantiated visualization model | |
| std::vector< std::shared_ptr< ChCamera > > | cameras |
| set of cameras | |
Member Function Documentation
◆ Lock()
| void chrono::ChLinkLockParallel::Lock | ( | bool | lock | ) |
Lock the joint.
If enabled (lock = true) this effectively converts this joint into a weld joint. If lock = false, the joint reverts to its original degrees of freedom.
The documentation for this class was generated from the following files:
- /builds/uwsbel/chrono/src/chrono/physics/ChLinkLock.h
- /builds/uwsbel/chrono/src/chrono/physics/ChLinkLock.cpp
Public Member Functions inherited from