Description
Interface for objects that can be subject to loads (forces) Forces can be distributed on UV surfaces, or lines, etc.,so look also the more detailed children classes.
#include <ChLoadable.h>

Public Member Functions | |
| virtual unsigned int | GetLoadableNumCoordsPosLevel ()=0 |
| Gets the number of DOFs affected by this element (position part) | |
| virtual unsigned int | GetLoadableNumCoordsVelLevel ()=0 |
| Gets the number of DOFs affected by this element (speed part) | |
| virtual void | LoadableGetStateBlockPosLevel (int block_offset, ChState &mD)=0 |
| Gets all the DOFs packed in a single vector (position part) | |
| virtual void | LoadableGetStateBlockVelLevel (int block_offset, ChStateDelta &mD)=0 |
| Gets all the DOFs packed in a single vector (speed part) | |
| virtual void | LoadableStateIncrement (const unsigned int off_x, ChState &x_new, const ChState &x, const unsigned int off_v, const ChStateDelta &Dv)=0 |
| Increment all DOFs using a delta. More... | |
| virtual unsigned int | GetNumFieldCoords ()=0 |
| Number of coordinates in the interpolated field (e.g., 3 for a tetrahedron, 1 for a thermal problem, etc.). | |
| virtual unsigned int | GetNumSubBlocks ()=0 |
| Get the number of DOFs sub-blocks (e.g., 1 for a body, 4 for a tetrahedron, etc.). | |
| virtual unsigned int | GetSubBlockOffset (unsigned int nblock)=0 |
| Get the offset of the specified sub-block of DOFs in global vector. | |
| virtual unsigned int | GetSubBlockSize (unsigned int nblock)=0 |
| Get the size of the specified sub-block of DOFs in global vector. | |
| virtual bool | IsSubBlockActive (unsigned int nblock) const =0 |
| Check if the specified sub-block of DOFs is active. | |
| virtual void | LoadableGetVariables (std::vector< ChVariables * > &mvars)=0 |
| Get the pointers to the contained ChVariables, appending to the mvars vector. | |
Member Function Documentation
◆ LoadableStateIncrement()
|
pure virtual |
Increment all DOFs using a delta.
Default is sum, but may override if ndof_x is different than ndof_w, for example with rotation quaternions and angular w vel. This could be invoked, for example, by the BDF differentiation that computes the jacobians.
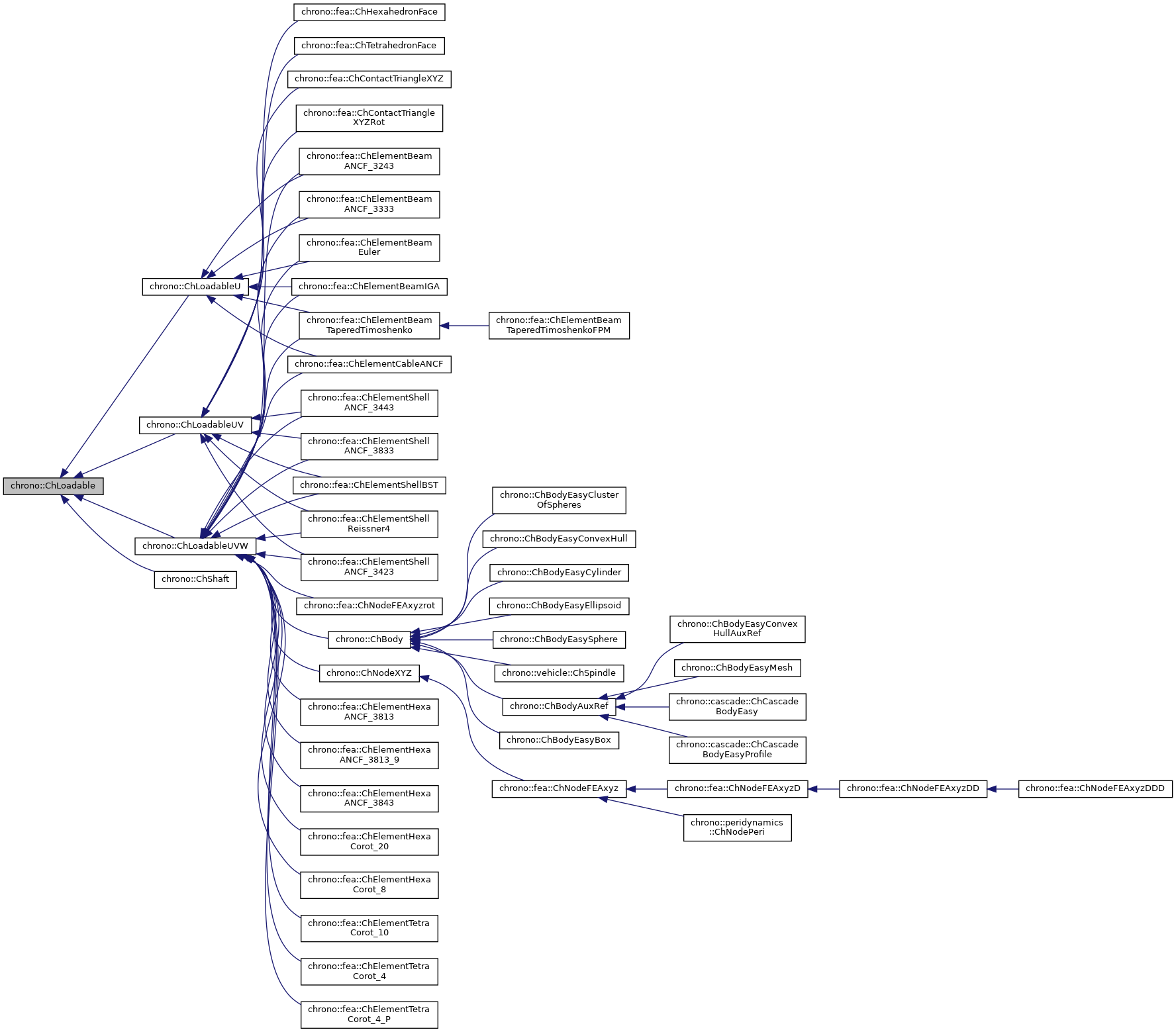
Implemented in chrono::fea::ChElementShellReissner4, chrono::ChBody, chrono::fea::ChContactTriangleXYZRot, chrono::fea::ChElementShellANCF_3833, chrono::fea::ChElementTetraCorot_4_P, chrono::fea::ChElementShellBST, chrono::fea::ChElementShellANCF_3423, chrono::fea::ChElementShellANCF_3443, chrono::fea::ChElementBeamTaperedTimoshenko, chrono::fea::ChElementHexaANCF_3843, chrono::fea::ChElementBeamIGA, chrono::fea::ChElementBeamANCF_3333, chrono::fea::ChElementBeamANCF_3243, chrono::fea::ChElementBeamEuler, chrono::fea::ChElementHexaANCF_3813_9, chrono::ChShaft, chrono::fea::ChElementCableANCF, chrono::fea::ChElementHexaCorot_20, chrono::fea::ChNodeFEAxyzrot, chrono::fea::ChContactTriangleXYZ, chrono::fea::ChNodeFEAxyzDDD, chrono::fea::ChElementHexaCorot_8, chrono::fea::ChElementTetraCorot_10, chrono::fea::ChNodeFEAxyzDD, chrono::fea::ChNodeFEAxyzD, chrono::fea::ChElementTetraCorot_4, chrono::fea::ChElementHexaANCF_3813, chrono::fea::ChHexahedronFace, chrono::fea::ChTetrahedronFace, and chrono::ChNodeXYZ.
The documentation for this class was generated from the following file:
- /builds/uwsbel/chrono/src/chrono/physics/ChLoadable.h