Description
Base class for loads.
This class can be inherited to implement applied loads to bodies, finite elements, etc. A load is an object that might wrap one or more ChLoader objects, whose value is dependent. It implements functionalities to perform automatic differentiation of the load so it optionally can compute the Jacobian (the tangent stiffness matrix of the load) that can be used in implicit integrators, statics, etc.
#include <ChLoad.h>


Public Member Functions | |
| virtual int | LoadGetNumCoordsPosLevel ()=0 |
| Gets the number of DOFs affected by this load (position part). | |
| virtual int | LoadGetNumCoordsVelLevel ()=0 |
| Gets the number of DOFs affected by this load (speed part). | |
| virtual void | LoadGetStateBlock_x (ChState &mD)=0 |
| Gets all the current DOFs packed in a single vector (position part). | |
| virtual void | LoadGetStateBlock_w (ChStateDelta &mD)=0 |
| Gets all the current DOFs packed in a single vector (speed part). | |
| virtual void | LoadStateIncrement (const ChState &x, const ChStateDelta &dw, ChState &x_new)=0 |
| Increment a packed state (e.g., as obtained by LoadGetStateBlock_x()) by a given packed state-delta. More... | |
| virtual int | LoadGetNumFieldCoords ()=0 |
| Number of coordinates in the interpolated field. More... | |
| virtual void | ComputeQ (ChState *state_x, ChStateDelta *state_w)=0 |
| Compute the generalized load(s). More... | |
| virtual void | ComputeJacobian (ChState *state_x, ChStateDelta *state_w)=0 |
| Compute the K=-dQ/dx, R=-dQ/dv, M=-dQ/da Jacobians. More... | |
| ChLoadJacobians * | GetJacobians () |
| Access the Jacobians (if any, i.e. if this is a stiff load). | |
| virtual void | CreateJacobianMatrices ()=0 |
| Create the Jacobian loads if needed and set the ChVariables referenced by the sparse KRM block. | |
| virtual void | Update (double time, UpdateFlags update_flags) override |
| Update, called at least at each time step. More... | |
| virtual bool | IsStiff ()=0 |
| Report if this is load is stiff. More... | |
| virtual void | LoadIntLoadResidual_F (ChVectorDynamic<> &R, double c)=0 |
| Add the internal loads Q (pasted at global offsets) into a global vector R, multiplied by a scaling factor c. More... | |
| virtual void | LoadIntLoadResidual_Mv (ChVectorDynamic<> &R, const ChVectorDynamic<> &w, double c)=0 |
| Increment a vector R with the matrix-vector product M*w, scaled by the factor c. More... | |
| virtual void | LoadIntLoadLumpedMass_Md (ChVectorDynamic<> &Md, double &err, const double c)=0 |
| Add the lumped mass to an Md vector, representing a mass diagonal matrix. More... | |
| virtual void | InjectKRMMatrices (ChSystemDescriptor &descriptor) |
| Register with the given system descriptor any ChKRMBlock objects associated with this item. | |
| virtual void | LoadKRMMatrices (double Kfactor, double Rfactor, double Mfactor) |
| Compute and load current stiffnes (K), damping (R), and mass (M) matrices in encapsulated ChKRMBlock objects. More... | |
Public Member Functions inherited from chrono::ChObj | |
| ChObj (const ChObj &other) | |
| virtual ChObj * | Clone () const =0 |
| "Virtual" copy constructor. | |
| int | GetIdentifier () const |
| Get the unique integer identifier of this object. More... | |
| void | SetTag (int tag) |
| Set an object integer tag (default: -1). More... | |
| int | GetTag () const |
| Get the tag of this object. | |
| void | SetName (const std::string &myname) |
| Set the name of this object. | |
| const std::string & | GetName () const |
| Get the name of this object. | |
| double | GetChTime () const |
| Gets the simulation time of this object. | |
| void | SetChTime (double m_time) |
| Sets the simulation time of this object. | |
| void | AddVisualModel (std::shared_ptr< ChVisualModel > model) |
| Add an (optional) visualization model. More... | |
| std::shared_ptr< ChVisualModel > | GetVisualModel () const |
| Access the visualization model (if any). More... | |
| void | AddVisualShape (std::shared_ptr< ChVisualShape > shape, const ChFrame<> &frame=ChFrame<>()) |
| Add the specified visual shape to the visualization model. More... | |
| std::shared_ptr< ChVisualShape > | GetVisualShape (unsigned int i) const |
| Access the specified visualization shape in the visualization model (if any). More... | |
| void | AddVisualShapeFEA (std::shared_ptr< ChVisualShapeFEA > shapeFEA) |
| Add the specified FEA visualization object to the visualization model. More... | |
| std::shared_ptr< ChVisualShapeFEA > | GetVisualShapeFEA (unsigned int i) const |
| Access the specified FEA visualization object in the visualization model (if any). More... | |
| virtual ChFrame | GetVisualModelFrame (unsigned int nclone=0) const |
| Get the reference frame (expressed in and relative to the absolute frame) of the visual model. More... | |
| virtual unsigned int | GetNumVisualModelClones () const |
| Return the number of clones of the visual model associated with this object. More... | |
| void | AddCamera (std::shared_ptr< ChCamera > camera) |
| Attach a camera to this object. More... | |
| std::vector< std::shared_ptr< ChCamera > > | GetCameras () const |
| Get the set of cameras attached to this object. | |
| void | UpdateVisualModel () |
| Utility function to update only the associated visual assets (if any). | |
| virtual void | ArchiveOut (ChArchiveOut &archive_out) |
| Method to allow serialization of transient data to archives. | |
| virtual void | ArchiveIn (ChArchiveIn &archive_in) |
| Method to allow de-serialization of transient data from archives. | |
| virtual std::string & | ArchiveContainerName () |
Protected Attributes | |
| ChLoadJacobians * | m_jacobians |
Protected Attributes inherited from chrono::ChObj | |
| double | ChTime |
| object simulation time | |
| std::string | m_name |
| object name | |
| int | m_identifier |
| object unique identifier | |
| int | m_tag |
| user-supplied tag | |
| std::shared_ptr< ChVisualModelInstance > | vis_model_instance |
| instantiated visualization model | |
| std::vector< std::shared_ptr< ChCamera > > | cameras |
| set of cameras | |
Additional Inherited Members | |
Protected Member Functions inherited from chrono::ChObj | |
| int | GenerateUniqueIdentifier () |
Member Function Documentation
◆ ComputeJacobian()
|
pure virtual |
Compute the K=-dQ/dx, R=-dQ/dv, M=-dQ/da Jacobians.
Implementation in a derived class should load the Jacobian matrices K, R, M in the structure 'm_jacobians'. Note the sign that is flipped because we assume equations are written with Q moved to left-hand side.
- Parameters
-
state_x state position to evaluate Jacobians state_w state speed to evaluate Jacobians
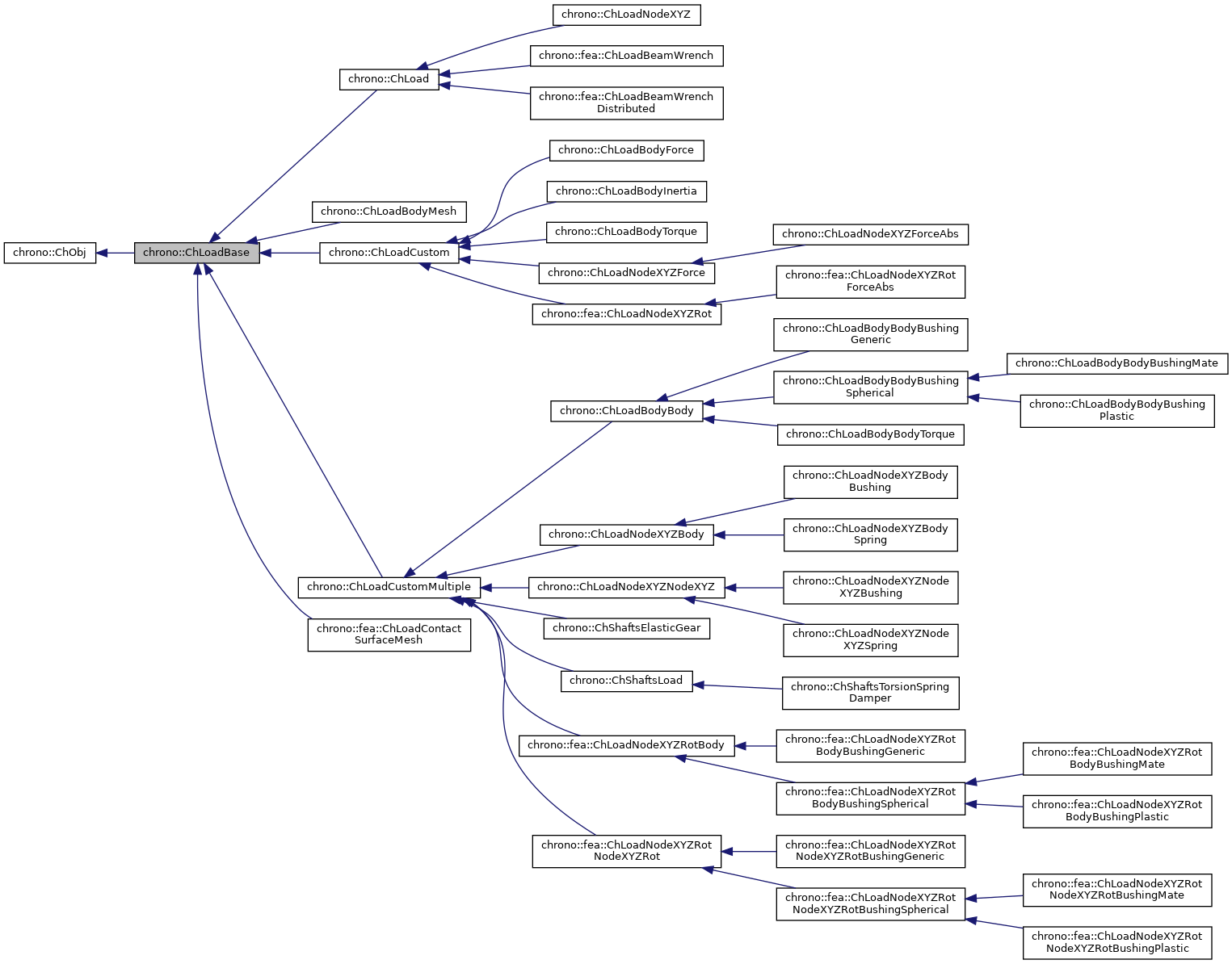
Implemented in chrono::ChLoadCustomMultiple, chrono::ChLoadCustom, chrono::ChLoadBodyInertia, chrono::ChLoad, and chrono::ChLoadBodyMesh.
◆ ComputeQ()
|
pure virtual |
Compute the generalized load(s).
A derived class should cache the resulting Q which is then used in LoadIntLoadResidual_F.
- Parameters
-
state_x state position to evaluate Q state_w state speed to evaluate Q
Implemented in chrono::fea::ChLoadNodeXYZRotBody, chrono::ChLoadNodeXYZBody, chrono::ChLoadBodyBody, chrono::ChLoadBodyInertia, chrono::ChLoad, chrono::ChLoadNodeXYZNodeXYZ, chrono::ChShaftsElasticGear, chrono::fea::ChLoadNodeXYZRotNodeXYZRot, chrono::ChLoadBodyTorque, chrono::ChLoadNodeXYZForce, chrono::ChLoadBodyForce, chrono::ChLoadBodyMesh, chrono::fea::ChLoadNodeXYZRot, and chrono::ChShaftsLoad.
◆ IsStiff()
|
pure virtual |
Report if this is load is stiff.
If so, InjectKRMMatrices will provide the Jacobians of the load.
Implemented in chrono::fea::ChLoadNodeXYZRotBodyBushingGeneric, chrono::ChLoadBodyBodyBushingGeneric, chrono::fea::ChLoadNodeXYZRotBodyBushingSpherical, chrono::ChLoadNodeXYZBodyBushing, chrono::ChLoadBodyBodyBushingSpherical, chrono::ChLoadNodeXYZBodySpring, chrono::fea::ChLoadNodeXYZRotNodeXYZRotBushingGeneric, chrono::ChLoadNodeXYZNodeXYZBushing, chrono::ChLoadNodeXYZNodeXYZSpring, chrono::fea::ChLoadNodeXYZRotNodeXYZRotBushingSpherical, chrono::ChLoad, chrono::ChLoadNodeXYZNodeXYZ, chrono::ChShaftsElasticGear, chrono::ChLoadNodeXYZForceAbs, chrono::fea::ChLoadNodeXYZRotForceAbs, chrono::ChLoadNodeXYZForce, chrono::ChShaftsTorsionSpringDamper, chrono::ChLoadBodyMesh, and chrono::fea::ChLoadNodeXYZRot.
◆ LoadGetNumFieldCoords()
|
pure virtual |
Number of coordinates in the interpolated field.
For example, 3 for a tetrahedron finite element or a cable, 1 for a thermal problem, etc.
Implemented in chrono::ChLoadCustomMultiple, chrono::ChLoadCustom, chrono::ChLoad, and chrono::ChLoadBodyMesh.
◆ LoadIntLoadLumpedMass_Md()
|
pure virtual |
Add the lumped mass to an Md vector, representing a mass diagonal matrix.
In other words, perform the operation: Md += c*diag(M). Used by lumped explicit integrators. If mass lumping is impossible or approximate, adds scalar error to "err" parameter. If no mass matrix M is present (i.e., no inertial effects), implement as no-op.
- Parameters
-
Md result: Md vector, diagonal of the lumped mass matrix err result: not touched if lumping does not introduce errors c a scaling factor
Implemented in chrono::ChLoadBodyMesh, chrono::ChLoadCustomMultiple, chrono::ChLoadCustom, and chrono::ChLoad.
◆ LoadIntLoadResidual_F()
|
pure virtual |
Add the internal loads Q (pasted at global offsets) into a global vector R, multiplied by a scaling factor c.
In other words, perform the operation: R += forces * c
Implemented in chrono::ChLoadCustomMultiple, chrono::ChLoadCustom, chrono::ChLoad, and chrono::ChLoadBodyMesh.
◆ LoadIntLoadResidual_Mv()
|
pure virtual |
Increment a vector R with the matrix-vector product M*w, scaled by the factor c.
In other words, perform the operation: R += c*M*w (i.e., R += c*(-dQ/da)*w). If no mass matrix M is present (i.e., no inertial effects), implement as no-op.
- Parameters
-
R result: the R residual, R += c*M*v w the w vector c scaling factor
Implemented in chrono::ChLoadCustomMultiple, chrono::ChLoadCustom, chrono::ChLoad, chrono::ChLoadBodyMesh, and chrono::ChLoadBodyInertia.
◆ LoadKRMMatrices()
|
virtual |
Compute and load current stiffnes (K), damping (R), and mass (M) matrices in encapsulated ChKRMBlock objects.
The resulting KRM blocks represent linear combinations of the K, R, and M matrices, with the specified coefficients Kfactor, Rfactor,and Mfactor, respectively.
Reimplemented in chrono::ChLoadBodyMesh.
◆ LoadStateIncrement()
|
pure virtual |
Increment a packed state (e.g., as obtained by LoadGetStateBlock_x()) by a given packed state-delta.
Compute: x_new = x + dw. This method is used in calculating Jacobians with finite difference approximations (default implementations of ComputeJacobian).
Implemented in chrono::ChLoadCustomMultiple, chrono::ChLoadCustom, chrono::ChLoad, and chrono::ChLoadBodyMesh.
◆ Update()
|
overridevirtual |
Update, called at least at each time step.
- It recomputes the generalized load Q vector(s)
- It recomputes the Jacobian matrices K,R,M in case of stiff load Q and Jacobians assumed evaluated at the current state. Jacobians are automatically allocated if needed.
Reimplemented from chrono::ChObj.
Reimplemented in chrono::ChLoadNodeXYZNodeXYZ, chrono::ChLoadNodeXYZForceAbs, chrono::fea::ChLoadNodeXYZRotForceAbs, chrono::ChLoadNodeXYZForce, and chrono::fea::ChLoadNodeXYZRot.
The documentation for this class was generated from the following files:
- /builds/uwsbel/chrono/src/chrono/physics/ChLoad.h
- /builds/uwsbel/chrono/src/chrono/physics/ChLoad.cpp
Public Member Functions inherited from