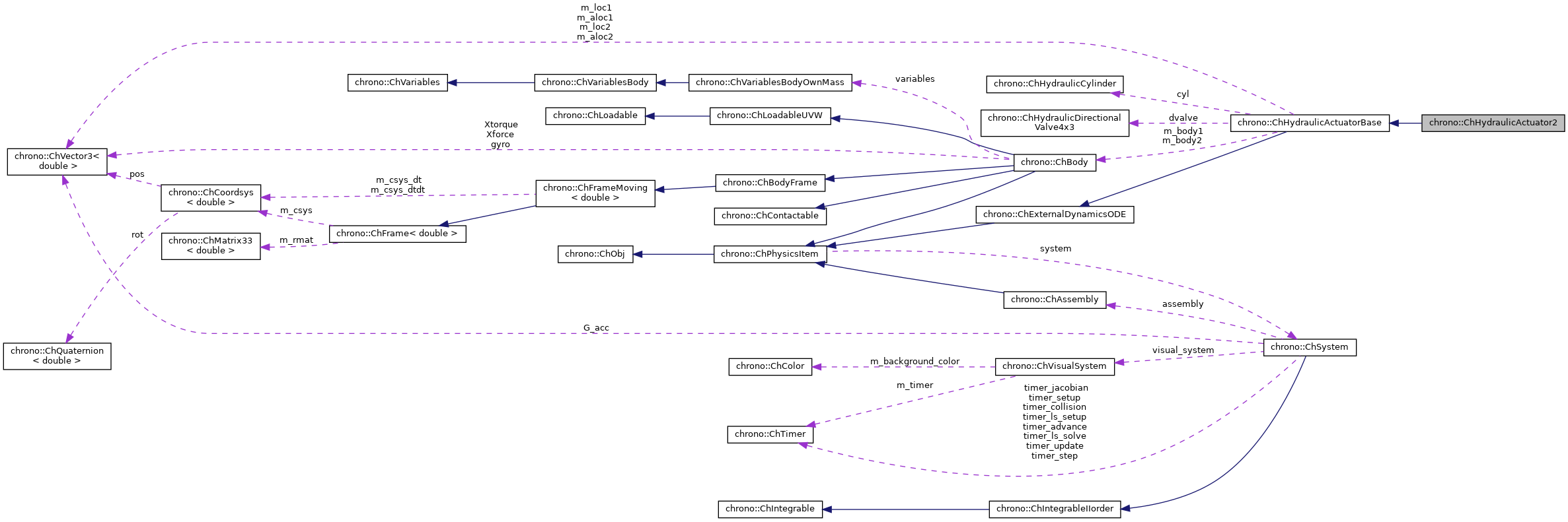
chrono::ChHydraulicActuator2 Class Reference
Description
Hydraulic actuator using a circuit with 2 volumes.
Schematic:
piston rod
side side
___________________
| 1 | 2 |
cylinder | |----------------
|___^_____|_____^___|
| |
| |
| hose1 | hose2
| |
_|___________|_
directional | X |
valve |___|____ __|___|
| |
pump tankComponents:
- 1 pump and 1 tank, modeled as constant pressures
- 2 hoses
- 1 cylinder
- 1 directional valve 4x3 States:
- y(0): U – dvalve spool position
- y(1): p1 – cylinder pressure 1 (piston-side)
- y(2): p2 – cylinder pressure 2 (rod-side)
#include <ChHydraulicActuator.h>
Inheritance diagram for chrono::ChHydraulicActuator2:

Collaboration diagram for chrono::ChHydraulicActuator2:

Public Member Functions | |
| void | SetBulkModuli (double oil_bulk_modulus, double hose_bulk_modulus, double cyl_bulk_modulus) |
| Set the bulk modulus for oil, hoses, and cylinder. | |
| void | SetHoseVolumes (double hose_dvalve_piston, double hose_dvalve_rod) |
| Set the volumes of the two hoses in this circuit. | |
Public Member Functions inherited from chrono::ChHydraulicActuatorBase | |
| void | SetInputFunction (std::shared_ptr< ChFunction > fun) |
| Set the actuation function. More... | |
| void | SetPressures (double pump_pressure, double tank_pressure) |
| Set the tank and pump pressures. | |
| void | SetActuatorInitialLength (double len) |
| Set actuator initial length [m]. More... | |
| void | SetInitialLoad (double initial_load) |
| Set initial loading force. More... | |
| virtual void | Initialize () override |
| Initialize the hydraulic actuator stand-alone. More... | |
| void | Initialize (std::shared_ptr< ChBody > body1, std::shared_ptr< ChBody > body2, bool local, ChVector3d loc1, ChVector3d loc2) |
| Initialize this hydraulic actuator by connecting it between the two specified bodies. More... | |
| ChHydraulicCylinder & | Cylinder () |
| Access the hydraulic cylinder in this circuit. | |
| ChHydraulicDirectionalValve4x3 & | DirectionalValve () |
| Access the directoinal valve in this circuit. | |
| ChVector3d | GetPoint1Abs () const |
| Get the endpoint location on 1st body (expressed in absolute coordinate system). More... | |
| ChVector3d | GetPoint2Abs () const |
| Get the endpoint location on 2nd body (expressed in body coordinate system). More... | |
| void | SetActuatorLength (double len, double vel) |
| Set the current actuator length and rate of change. More... | |
| double | GetActuatorForce () |
| Get the current actuator force. More... | |
| std::array< double, 2 > | GetCylinderPressures () |
| Get the current cylinder pressures. | |
| double | GetValvePosition () |
| Get the current directional valve position. | |
Public Member Functions inherited from chrono::ChExternalDynamicsODE | |
| ChVectorDynamic | GetInitialStates () |
| Get the initial values (state at initial time). | |
| const ChVectorDynamic & | GetStates () const |
| Get current states. | |
| const ChVectorDynamic & | GetRHS () const |
| Get current RHS. | |
Public Member Functions inherited from chrono::ChPhysicsItem | |
| ChPhysicsItem (const ChPhysicsItem &other) | |
| virtual ChPhysicsItem * | Clone () const override |
| "Virtual" copy constructor (covariant return type). | |
| ChSystem * | GetSystem () const |
| Get the pointer to the parent ChSystem(). | |
| virtual void | SetSystem (ChSystem *m_system) |
| Set the pointer to the parent ChSystem(). More... | |
| virtual bool | IsActive () const |
| Return true if the object is active and included in dynamics. | |
| virtual bool | IsCollisionEnabled () const |
| Tell if the object is subject to collision. More... | |
| virtual void | AddCollisionModelsToSystem (ChCollisionSystem *coll_sys) const |
| Add to the provided collision system any collision models managed by this physics item. More... | |
| virtual void | RemoveCollisionModelsFromSystem (ChCollisionSystem *coll_sys) const |
| Remove from the provided collision system any collision models managed by this physics item. More... | |
| virtual void | SyncCollisionModels () |
| Synchronize the position and bounding box of any collision models managed by this physics item. | |
| virtual ChAABB | GetTotalAABB () const |
| Get the axis-aligned bounding box (AABB) of this object. More... | |
| virtual ChVector3d | GetCenter () const |
| Get a symbolic 'center' of the object. More... | |
| virtual void | Setup () |
| Perform setup operations. More... | |
| virtual void | ForceToRest () |
| Set zero speed (and zero accelerations) in state, without changing the position. More... | |
| virtual unsigned int | GetNumCoordsVelLevel () |
| Get the number of coordinates at the velocity level. More... | |
| virtual unsigned int | GetNumConstraints () |
| Get the number of scalar constraints. | |
| virtual unsigned int | GetNumConstraintsBilateral () |
| Get the number of bilateral scalar constraints. | |
| virtual unsigned int | GetNumConstraintsUnilateral () |
| Get the number of unilateral scalar constraints. | |
| unsigned int | GetOffset_x () |
| Get offset in the state vector (position part) | |
| unsigned int | GetOffset_w () |
| Get offset in the state vector (speed part) | |
| unsigned int | GetOffset_L () |
| Get offset in the Lagrange multipliers. | |
| void | SetOffset_x (const unsigned int moff) |
| Set offset in the state vector (position part) Note: only the ChSystem::Setup function should use this. | |
| void | SetOffset_w (const unsigned int moff) |
| Set offset in the state vector (speed part) Note: only the ChSystem::Setup function should use this. | |
| void | SetOffset_L (const unsigned int moff) |
| Set offset in the Lagrange multipliers Note: only the ChSystem::Setup function should use this. | |
| virtual void | IntStateGatherReactions (const unsigned int off_L, ChVectorDynamic<> &L) |
| From item's reaction forces to global reaction vector. More... | |
| virtual void | IntStateScatterReactions (const unsigned int off_L, const ChVectorDynamic<> &L) |
| From global reaction vector to item's reaction forces. More... | |
| virtual void | IntStateIncrement (const unsigned int off_x, ChState &x_new, const ChState &x, const unsigned int off_v, const ChStateDelta &Dv) |
| Computes x_new = x + Dt , using vectors at specified offsets. More... | |
| virtual void | IntStateGetIncrement (const unsigned int off_x, const ChState &x_new, const ChState &x, const unsigned int off_v, ChStateDelta &Dv) |
| Computes Dt = x_new - x, using vectors at specified offsets. More... | |
| virtual void | IntLoadResidual_CqL (const unsigned int off_L, ChVectorDynamic<> &R, const ChVectorDynamic<> &L, const double c) |
| Takes the term Cq'*L, scale and adds to R at given offset: R += c*Cq'*L. More... | |
| virtual void | IntLoadConstraint_C (const unsigned int off, ChVectorDynamic<> &Qc, const double c, bool do_clamp, double recovery_clamp) |
| Takes the term C, scale and adds to Qc at given offset: Qc += c*C. More... | |
| virtual void | IntLoadConstraint_Ct (const unsigned int off, ChVectorDynamic<> &Qc, const double c) |
| Takes the term Ct, scale and adds to Qc at given offset: Qc += c*Ct. More... | |
| virtual void | InjectConstraints (ChSystemDescriptor &descriptor) |
| Register with the given system descriptor any ChConstraint objects associated with this item. | |
| virtual void | LoadConstraintJacobians () |
| Compute and load current Jacobians in encapsulated ChConstraint objects. | |
| virtual void | ConstraintsBiReset () |
| Sets to zero the known term (b_i) of encapsulated ChConstraints. | |
| virtual void | ConstraintsBiLoad_C (double factor=1, double recovery_clamp=0.1, bool do_clamp=false) |
| Adds the current C (constraint violation) to the known term (b_i) of encapsulated ChConstraints. | |
| virtual void | ConstraintsBiLoad_Ct (double factor=1) |
| Adds the current Ct (partial t-derivative, as in C_dt=0-> [Cq]*q_dt=-Ct) to the known term (b_i) of encapsulated ChConstraints. | |
| virtual void | ConstraintsBiLoad_Qc (double factor=1) |
| Adds the current Qc (the vector of C_dtdt=0 -> [Cq]*q_dtdt=Qc ) to the known term (b_i) of encapsulated ChConstraints. | |
| virtual void | ConstraintsFetch_react (double factor=1) |
| Fetches the reactions from the lagrangian multiplier (l_i) of encapsulated ChConstraints. More... | |
| virtual void | ArchiveOut (ChArchiveOut &archive_out) override |
| Method to allow serialization of transient data to archives. | |
| virtual void | ArchiveIn (ChArchiveIn &archive_in) override |
| Method to allow deserialization of transient data from archives. More... | |
Public Member Functions inherited from chrono::ChObj | |
| ChObj (const ChObj &other) | |
| int | GetIdentifier () const |
| Get the unique integer identifier of this object. More... | |
| void | SetTag (int tag) |
| Set an object integer tag (default: -1). More... | |
| int | GetTag () const |
| Get the tag of this object. | |
| void | SetName (const std::string &myname) |
| Set the name of this object. | |
| const std::string & | GetName () const |
| Get the name of this object. | |
| double | GetChTime () const |
| Gets the simulation time of this object. | |
| void | SetChTime (double m_time) |
| Sets the simulation time of this object. | |
| void | AddVisualModel (std::shared_ptr< ChVisualModel > model) |
| Add an (optional) visualization model. More... | |
| std::shared_ptr< ChVisualModel > | GetVisualModel () const |
| Access the visualization model (if any). More... | |
| void | AddVisualShape (std::shared_ptr< ChVisualShape > shape, const ChFrame<> &frame=ChFrame<>()) |
| Add the specified visual shape to the visualization model. More... | |
| std::shared_ptr< ChVisualShape > | GetVisualShape (unsigned int i) const |
| Access the specified visualization shape in the visualization model (if any). More... | |
| void | AddVisualShapeFEA (std::shared_ptr< ChVisualShapeFEA > shapeFEA) |
| Add the specified FEA visualization object to the visualization model. More... | |
| std::shared_ptr< ChVisualShapeFEA > | GetVisualShapeFEA (unsigned int i) const |
| Access the specified FEA visualization object in the visualization model (if any). More... | |
| virtual ChFrame | GetVisualModelFrame (unsigned int nclone=0) const |
| Get the reference frame (expressed in and relative to the absolute frame) of the visual model. More... | |
| virtual unsigned int | GetNumVisualModelClones () const |
| Return the number of clones of the visual model associated with this object. More... | |
| void | AddCamera (std::shared_ptr< ChCamera > camera) |
| Attach a camera to this object. More... | |
| std::vector< std::shared_ptr< ChCamera > > | GetCameras () const |
| Get the set of cameras attached to this object. | |
| void | UpdateVisualModel () |
| Utility function to update only the associated visual assets (if any). | |
| virtual std::string & | ArchiveContainerName () |
Additional Inherited Members | |
Protected Member Functions inherited from chrono::ChHydraulicActuatorBase | |
| double | GetInput (double t) const |
| Get current actuator input. | |
| virtual bool | IsStiff () const override |
| Declare the EOM of this physics item as stiff or non-stiff. | |
| virtual void | Update (double time, UpdateFlags update_flags) override |
| Update the physics item at current state. | |
| virtual void | IntLoadResidual_F (const unsigned int off, ChVectorDynamic<> &R, const double c) override |
| Load generalized forces. | |
Protected Member Functions inherited from chrono::ChExternalDynamicsODE | |
| virtual unsigned int | GetNumCoordsPosLevel () override |
| Get the number of coordinates at the position level. More... | |
| ChVariables & | Variables () |
| virtual void | InjectVariables (ChSystemDescriptor &descriptor) override |
| Register with the given system descriptor any ChVariable objects associated with this item. | |
| virtual void | InjectKRMMatrices (ChSystemDescriptor &descriptor) override |
| Register with the given system descriptor any ChKRMBlock objects associated with this item. | |
| virtual void | IntStateGather (const unsigned int off_x, ChState &x, const unsigned int off_v, ChStateDelta &v, double &T) override |
| From item's state to global state vectors y={x,v} pasting the states at the specified offsets. More... | |
| virtual void | IntStateScatter (const unsigned int off_x, const ChState &x, const unsigned int off_v, const ChStateDelta &v, const double T, UpdateFlags update_flags) override |
| From global state vectors y={x,v} to item's state (and update) fetching the states at the specified offsets. More... | |
| virtual void | IntStateGatherAcceleration (const unsigned int off_a, ChStateDelta &a) override |
| From item's state acceleration to global acceleration vector. More... | |
| virtual void | IntStateScatterAcceleration (const unsigned int off_a, const ChStateDelta &a) override |
| From global acceleration vector to item's state acceleration. More... | |
| virtual void | IntLoadResidual_Mv (const unsigned int off, ChVectorDynamic<> &R, const ChVectorDynamic<> &v, const double c) override |
| Takes the M*v term, multiplying mass by a vector, scale and adds to R at given offset: R += c*M*w. More... | |
| virtual void | IntLoadLumpedMass_Md (const unsigned int off, ChVectorDynamic<> &Md, double &err, const double c) override |
| Adds the lumped mass to a Md vector, representing a mass diagonal matrix. More... | |
| virtual void | IntToDescriptor (const unsigned int off_v, const ChStateDelta &v, const ChVectorDynamic<> &R, const unsigned int off_L, const ChVectorDynamic<> &L, const ChVectorDynamic<> &Qc) override |
| Prepare variables and constraints to accommodate a solution: More... | |
| virtual void | IntFromDescriptor (const unsigned int off_v, ChStateDelta &v, const unsigned int off_L, ChVectorDynamic<> &L) override |
| After a solver solution, fetch values from variables and constraints into vectors: More... | |
| virtual void | LoadKRMMatrices (double Kfactor, double Rfactor, double Mfactor) override |
| Compute and load current stiffnes (K), damping (R), and mass (M) matrices in encapsulated ChKRMBlock objects. More... | |
| virtual void | VariablesFbReset () override |
| Sets the 'fb' part (the known term) of the encapsulated ChVariables to zero. | |
| virtual void | VariablesFbLoadForces (double factor=1) override |
| Adds the current forces (applied to item) into the encapsulated ChVariables, in the 'fb' part: qf+=forces*factor. | |
| virtual void | VariablesQbLoadSpeed () override |
| Initialize the 'qb' part of the ChVariables with the current value of speeds. More... | |
| virtual void | VariablesQbSetSpeed (double step=0) override |
| Fetches the item speed (ex. More... | |
| virtual void | VariablesFbIncrementMq () override |
| Adds M*q (masses multiplied current 'qb') to Fb, ex. More... | |
| virtual void | VariablesQbIncrementPosition (double step) override |
| Increment item positions by the 'qb' part of the ChVariables, multiplied by a 'step' factor. More... | |
| virtual void | ConstraintsFbLoadForces (double factor=1) override |
| Adds the current link-forces, if any, (caused by springs, etc.) to the 'fb' vectors of the ChVariables referenced by encapsulated ChConstraints. | |
Protected Member Functions inherited from chrono::ChObj | |
| int | GenerateUniqueIdentifier () |
Protected Attributes inherited from chrono::ChHydraulicActuatorBase | |
| bool | is_attached |
| true if actuator attached to bodies | |
| ChBody * | m_body1 |
| first connected body | |
| ChBody * | m_body2 |
| second connected body | |
| ChVector3d | m_loc1 |
| point on body 1 (local frame) | |
| ChVector3d | m_loc2 |
| point on body 2 (local frame) | |
| ChVector3d | m_aloc1 |
| point on body 1 (global frame) | |
| ChVector3d | m_aloc2 |
| point on body 2 (global frame) | |
| ChVectorDynamic | m_Qforce |
| generalized forcing terms | |
| ChHydraulicCylinder | cyl |
| hydraulic cylinder | |
| ChHydraulicDirectionalValve4x3 | dvalve |
| directional valve | |
| std::shared_ptr< ChFunction > | ref_fun |
| actuation function (spool displacement reference) | |
| double | s_0 |
| initial actuator length [m] | |
| double | s |
| current actuator length [m] | |
| double | sd |
| current actuator speed [m/s] | |
| double | pP |
| pump pressure [Pa] | |
| double | pT |
| tank pressure [Pa] | |
| bool | calculate_consistent_IC |
| solve initialization nonlinear system | |
| double | F0 |
| estimated initial load | |
Protected Attributes inherited from chrono::ChPhysicsItem | |
| ChSystem * | system |
| parent system | |
| unsigned int | offset_x |
| offset in vector of state (position part) | |
| unsigned int | offset_w |
| offset in vector of state (speed part) | |
| unsigned int | offset_L |
| offset in vector of Lagrange multipliers | |
Protected Attributes inherited from chrono::ChObj | |
| double | ChTime |
| object simulation time | |
| std::string | m_name |
| object name | |
| int | m_identifier |
| object unique identifier | |
| int | m_tag |
| user-supplied tag | |
| std::shared_ptr< ChVisualModelInstance > | vis_model_instance |
| instantiated visualization model | |
| std::vector< std::shared_ptr< ChCamera > > | cameras |
| set of cameras | |
The documentation for this class was generated from the following files:
- /builds/uwsbel/chrono/src/chrono/physics/ChHydraulicActuator.h
- /builds/uwsbel/chrono/src/chrono/physics/ChHydraulicActuator.cpp
Public Member Functions inherited from